Warning:
JavaScript is turned OFF. None of the links on this page will work until it is reactivated.
If you need help turning JavaScript On, click here.
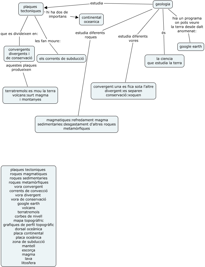
Este Cmap, tiene información relacionada con: geologia, geologia hia un programa on pots veure la terra desde dalt anomenat: google earth, geologia estudia diferents roques magmatiques:refredament magma sedimentaries:desgastament d'altres roques metamòrfiques, geologia és la ciencia que estudia la terra, geologia estudia diferents vores convergent:una es fica sota l'altre divergent:es separen conservació:xoquen, plaques tectoniques les fan moure: els corrents de subducció, plaques tectoniques hi ha dos de importans continental oceanica, plaques tectoniques que es divideixen en: convergents divergents i de conservació, convergents divergents i de conservació aquestes plaques produeixen terratremols:es mou la terra volcans:surt magma i montanyes, geologia estudia plaques tectoniques