Warning:
JavaScript is turned OFF. None of the links on this page will work until it is reactivated.
If you need help turning JavaScript On, click here.
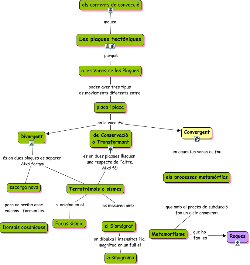
Este Cmap, tiene información relacionada con: plaques tectòniques, Terratrèmols o sismes s'origina en el Focus sísmic, de Conservació o Transformant és on dues plaques llisquen una respecte de l'altre. Això fà: Terratrèmols o sismes, Terratrèmols o sismes es mesuren amb el Sismògraf, a les Vores de les Plaques poden aver tres tipus de moviements diferents entre placa i placa, placa i placa on la vora és: Convergent, els processos metamòrfics que amb el procès de subducció fan un cicle anomenat Metamorfisme, els corrents de convecció mouen Les plaques tectòniques, Metamorfisme que ho fan les Roques, placa i placa on la vora és: Divergent, Divergent és on dues plaques es separen. Això forma: escorça nova, Convergent en aquestes vores es fan els processos metamòrfics, Les plaques tectòniques perquè a les Vores de les Plaques, escorça nova però no arriba aser volcans i formen les Dorsals oceàniques, Divergent és on dues plaques es separen. Això forma: Terratrèmols o sismes, el Sismògraf on dibuixa l'intensitat i la magnitud en un full el Sismograma, placa i placa on la vora és: de Conservació o Transformant