Warning:
JavaScript is turned OFF. None of the links on this page will work until it is reactivated.
If you need help turning JavaScript On, click here.
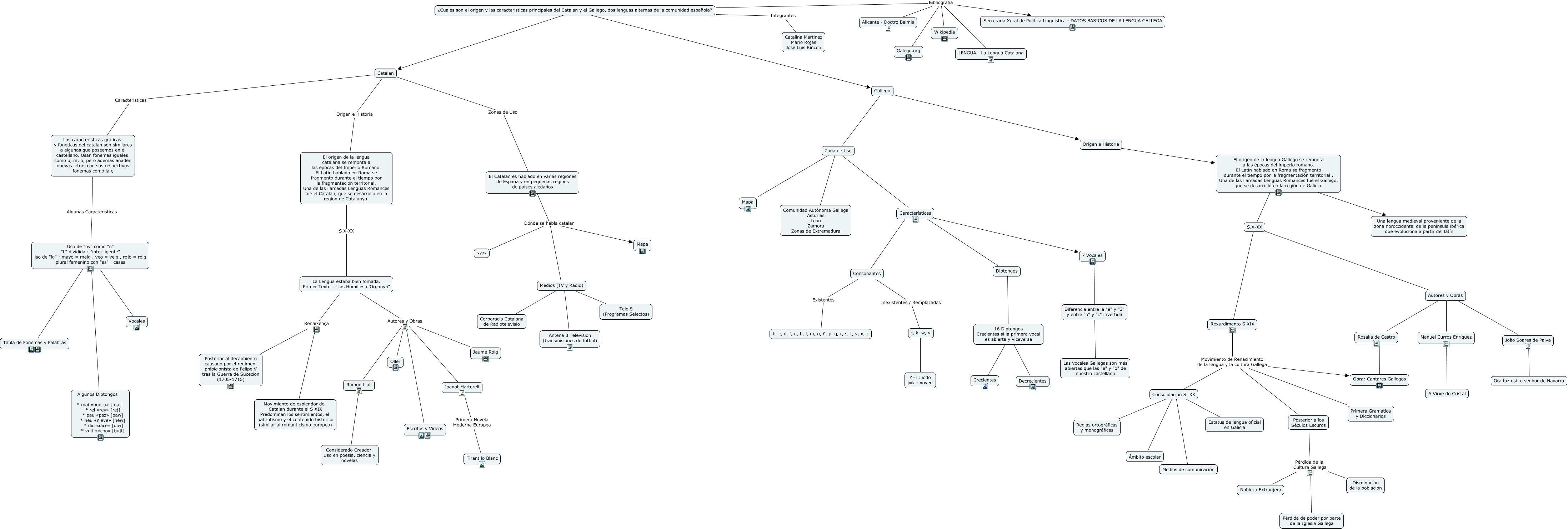
Este Cmap, tiene información relacionada con: Catalán Gallego (Copia por si las moscas), Características ???? 7 Vocales, 16 Diptongos Crecientes si la primera vocal es abierta y viceversa ???? Decrecientes, Diptongos ???? 16 Diptongos Crecientes si la primera vocal es abierta y viceversa, La Lengua estaba bien fomada. Primer Texto : "Las Homilies d'Organyá" Autores y Obras Escritos y Videos, Diferencia entre la "e" y "3" y entre "o" y "c" invertida ???? Las vocales Gallegas son más abiertas que las "e" y "o" de nuestro castellano, Zona de Uso ???? Características, La Lengua estaba bien fomada. Primer Texto : "Las Homilies d'Organyá" Autores y Obras Joanot Martorell, Consonantes Existentes b, c, d, f, g, h, l, m, n, ñ, p, q, r, s, t, v, x, z, Origen e Historia ???? El origen de la lengua Gallego se remonta a las épocas del imperio romano. El Latín hablado en Roma se fragmentó durante el tiempo por la fragmentación territorial . Una de las llamadas Lenguas Romances fue el Gallego, que se desarrolló en la región de Galicia., Uso de "ny" como "ñ" "L" dividida : "intel-ligente" iso de "ig" : mayo = maig , veo = veig , rojo = roig plural femenino con "es" : cases Tabla de Fonemas Algunos Diptongos * mai «nunca» [maj] * rei «rey» [rej] * pau «paz» [paw] * neu «nieve» [new] * diu «dice» [diw] * vuit «ocho» [bujt], Consonantes Inexistentes / Remplazadas j, k, w, y, Rexurdimento S XIX Movimiento de Renacimiento de la lengua y la cultura Gallega Posterior a los Séculos Escuros, La Lengua estaba bien fomada. Primer Texto : "Las Homilies d'Organyá" Renaixença Movimiento de esplendor del Catalan durante el S XIX Predominan los sentimientos, el patriotismo y el contenido historico (similar al romanticismo europeo), La Lengua estaba bien fomada. Primer Texto : "Las Homilies d'Organyá" Autores y Obras Oller, Manuel Curros Enríquez ???? A Virxe do Cristal, El Catalan es hablado en varias regiones de España y en pequeñas regines de paises aledaños Donde se habla catalan Mapa, Medios (TV y Radio) ???? Antena 3 Television (transmisiones de futbol), Uso de "ny" como "ñ" "L" dividida : "intel-ligente" iso de "ig" : mayo = maig , veo = veig , rojo = roig plural femenino con "es" : cases Tabla de Fonemas Tabla de Fonemas y Palabras, Características ???? Diptongos, Catalan Zonas de Uso El Catalan es hablado en varias regiones de España y en pequeñas regines de paises aledaños