Warning:
JavaScript is turned OFF. None of the links on this page will work until it is reactivated.
If you need help turning JavaScript On, click here.
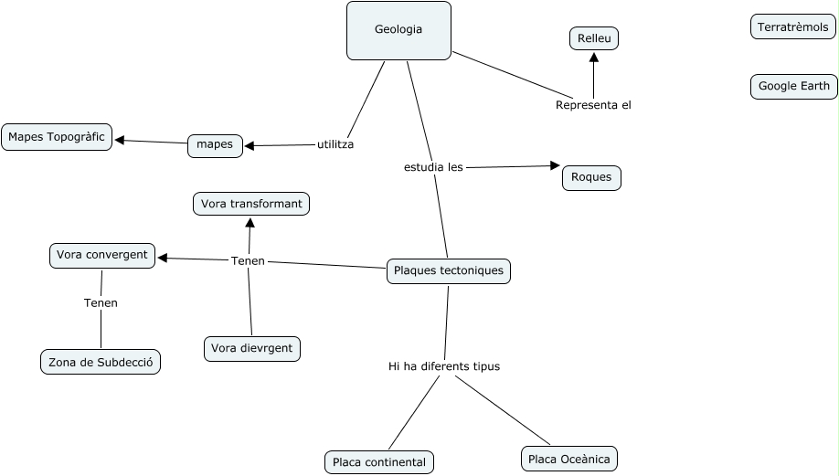
Este Cmap, tiene información relacionada con: Geografia, Plaques tectoniques Tenen Vora transformant, Geologia estudia les Roques, Plaques tectoniques Tenen Vora dievrgent, Vora convergent Tenen Zona de Subdecció, Plaques tectoniques Tenen Vora convergent, Geologia Representa el Relleu, Geologia utilitza mapes, mapes ???? Mapes Topogràfic, Plaques tectoniques Hi ha diferents tipus Placa Oceànica, Plaques tectoniques Hi ha diferents tipus Placa continental, Geologia estudia les Plaques tectoniques