Warning:
JavaScript is turned OFF. None of the links on this page will work until it is reactivated.
If you need help turning JavaScript On, click here.
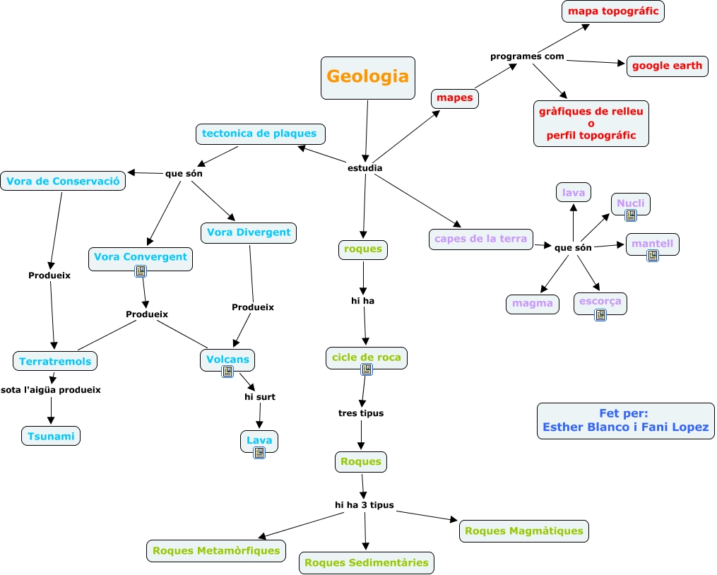
Este mapa conceptual tiene información relacionada a: geologia, roques hi ha cicle de roca, Geologia estudia tectonica de plaques, capes de la terra que són magma, tectonica de plaques que són Vora Divergent, Vora Divergent Produeix Volcans, Roques hi ha 3 tipus Roques Magmàtiques, Vora Convergent Produeix Volcans, Vora de Conservació Produeix Terratremols, mapes programes com google earth, mapes programes com mapa topográfic, Terratremols sota l'aigüa produeix Tsunami, capes de la terra que són mantell, Vora Convergent Produeix Terratremols, cicle de roca tres tipus Roques, Geologia estudia mapes, Geologia estudia roques, Volcans hi surt Lava, capes de la terra que són Nucli, capes de la terra que són escorça, tectonica de plaques que són Vora de Conservació