Warning:
JavaScript is turned OFF. None of the links on this page will work until it is reactivated.
If you need help turning JavaScript On, click here.
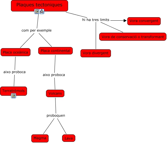
Este mapa conceptual tiene información relacionada a: Plaques tectoniques, Volcans proboquen Lava, Plaques tectoniques hi ha tres limits Vora de conservació o transformant, Placa oceànica aixo proboca Terratrèmols, Volcans proboquen Magma, Placa continental aixo proboca Volcans, Plaques tectoniques hi ha tres limits Vora divergent, Plaques tectoniques com per exemple Placa oceànica, Plaques tectoniques com per exemple Placa continental, Plaques tectoniques hi ha tres limits Vora convergent