Warning:
JavaScript is turned OFF. None of the links on this page will work until it is reactivated.
If you need help turning JavaScript On, click here.
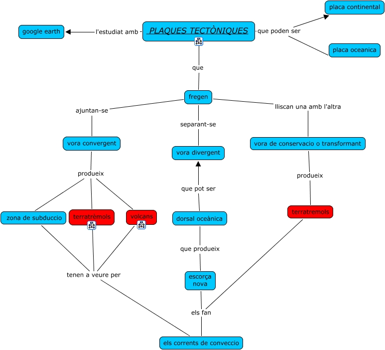
Este Cmap, tiene información relacionada con: Plaques Tectòniques, PLAQUES TECTÒNIQUES que fregen, dorsal oceànica que produeix escorça nova, vora convergent produeix volcans, volcans tenen a veure per els corrents de conveccio, zona de subduccio tenen a veure per els corrents de conveccio, escorça nova els fan els corrents de conveccio, PLAQUES TECTÒNIQUES l'estudiat amb google earth, dorsal oceànica que pot ser vora divergent, vora de conservacio o transformant produeix terratremols, PLAQUES TECTÒNIQUES que poden ser placa continental, terratrèmols tenen a veure per els corrents de conveccio, fregen separant-se vora divergent, vora convergent produeix terratrèmols, terratremols els fan els corrents de conveccio, fregen ajuntan-se vora convergent, vora convergent produeix zona de subduccio, PLAQUES TECTÒNIQUES que poden ser placa oceanica, fregen lliscan una amb l'altra vora de conservacio o transformant