Warning:
JavaScript is turned OFF. None of the links on this page will work until it is reactivated.
If you need help turning JavaScript On, click here.
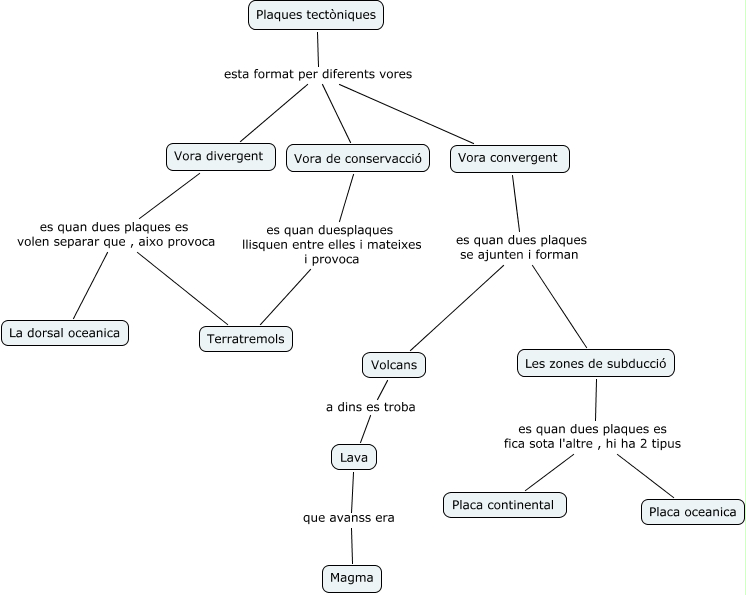
Este Cmap, tiene información relacionada con: plaques tectòniques, Volcans a dins es troba Lava, Vora de conservacció es quan duesplaques llisquen entre elles i mateixes i provoca Terratremols, Vora divergent es quan dues plaques es volen separar que , aixo provoca Terratremols, Vora convergent es quan dues plaques se ajunten i forman Les zones de subducció, Les zones de subducció es quan dues plaques es fica sota l'altre , hi ha 2 tipus Placa continental, Vora divergent es quan dues plaques es volen separar que , aixo provoca La dorsal oceanica, Plaques tectòniques esta format per diferents vores Vora convergent, Lava que avanss era Magma, Plaques tectòniques esta format per diferents vores Vora divergent, Vora convergent es quan dues plaques se ajunten i forman Volcans, Plaques tectòniques esta format per diferents vores Vora de conservacció, Les zones de subducció es quan dues plaques es fica sota l'altre , hi ha 2 tipus Placa oceanica