Warning:
JavaScript is turned OFF. None of the links on this page will work until it is reactivated.
If you need help turning JavaScript On, click here.
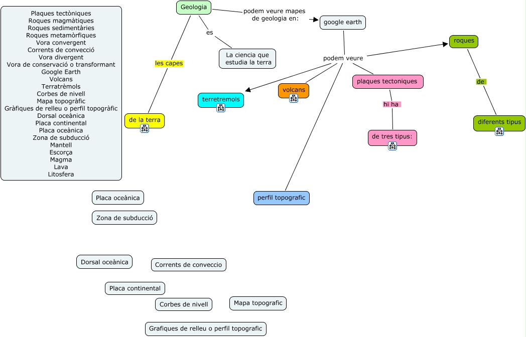
Este mapa conceptual tiene información relacionada a: mapa de geologia, Geologia es La ciencia que estudia la terra, roques de diferents tipus, google earth podem veure perfil topografic, google earth podem veure volcans, Geologia les capes de la terra, google earth podem veure terretremols, google earth podem veure roques, google earth podem veure plaques tectoniques, plaques tectoniques hi ha de tres tipus:, Geologia podem veure mapes de geologia en: google earth