Warning:
JavaScript is turned OFF. None of the links on this page will work until it is reactivated.
If you need help turning JavaScript On, click here.
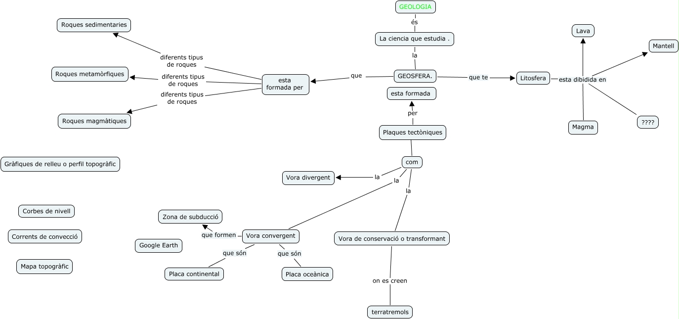
Este Cmap, tiene información relacionada con: isaacpareja, com la Vora convergent, Litosfera esta dibidida en Magma, La ciencia que estudia . la GEOSFERA., Litosfera esta dibidida en Lava, Vora convergent que formen Zona de subducció, Litosfera esta dibidida en Mantell, Vora convergent que són Placa oceànica, com la Vora divergent, esta formada per diferents tipus de roques Roques metamòrfiques, esta formada per diferents tipus de roques Roques magmàtiques, Plaques tectòniques per esta formada, GEOSFERA. que te Litosfera, Litosfera esta dibidida en ????, Vora de conservació o transformant on es creen terratremols, GEOLOGIA és La ciencia que estudia ., Vora convergent que són Placa continental, Plaques tectòniques ???? com, esta formada per diferents tipus de roques Roques sedimentaries, GEOSFERA. que esta formada per, com la Vora de conservació o transformant