Warning:
JavaScript is turned OFF. None of the links on this page will work until it is reactivated.
If you need help turning JavaScript On, click here.
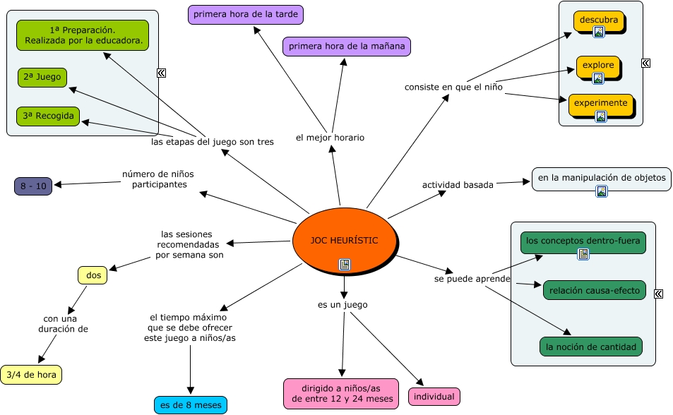
Este Cmap, tiene información relacionada con: mapa concep. juego heuristico, JOC HEURÍSTIC las etapas del juego son tres 3ª Recogida, JOC HEURÍSTIC se puede aprender los conceptos dentro-fuera, JOC HEURÍSTIC las etapas del juego son tres 2ª Juego, JOC HEURÍSTIC actividad basada en la manipulación de objetos, JOC HEURÍSTIC las etapas del juego son tres 1ª Preparación. Realizada por la educadora., JOC HEURÍSTIC el mejor horario primera hora de la tarde, JOC HEURÍSTIC número de niños participantes 8 - 10, JOC HEURÍSTIC el mejor horario primera hora de la mañana, JOC HEURÍSTIC el tiempo máximo que se debe ofrecer este juego a niños/as es de 8 meses, dos con una duración de 3/4 de hora, JOC HEURÍSTIC las sesiones recomendadas por semana son dos, JOC HEURÍSTIC consiste en que el niño experimente, JOC HEURÍSTIC es un juego individual, JOC HEURÍSTIC se puede aprender relación causa-efecto, JOC HEURÍSTIC consiste en que el niño descubra, JOC HEURÍSTIC se puede aprender la noción de cantidad, JOC HEURÍSTIC consiste en que el niño explore, JOC HEURÍSTIC es un juego dirigido a niños/as de entre 12 y 24 meses