Warning:
JavaScript is turned OFF. None of the links on this page will work until it is reactivated.
If you need help turning JavaScript On, click here.
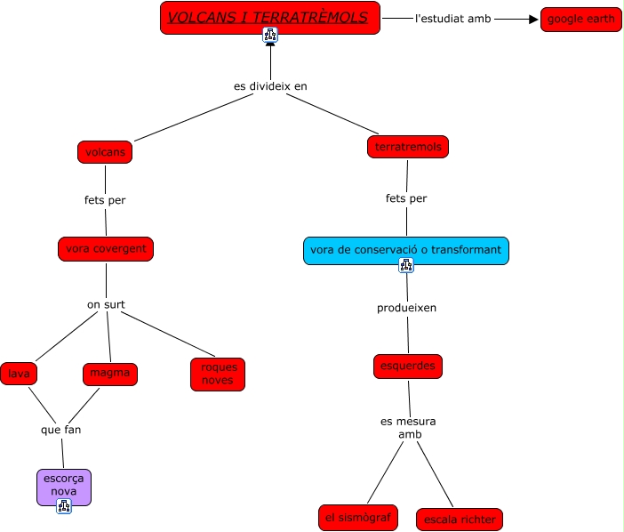
Este Cmap, tiene información relacionada con: Volcans i Terratrèmols, magma que fan escorça nova, terratremols fets per vora de conservació o transformant, volcans es divideix en terratremols, volcans fets per vora covergent, lava que fan escorça nova, vora covergent on surt roques noves, vora covergent on surt lava, vora covergent on surt magma, VOLCANS I TERRATRÈMOLS l'estudiat amb google earth, esquerdes es mesura amb el sismògraf, volcans es divideix en VOLCANS I TERRATRÈMOLS, vora de conservació o transformant produeixen esquerdes, esquerdes es mesura amb escala richter