Warning:
JavaScript is turned OFF. None of the links on this page will work until it is reactivated.
If you need help turning JavaScript On, click here.
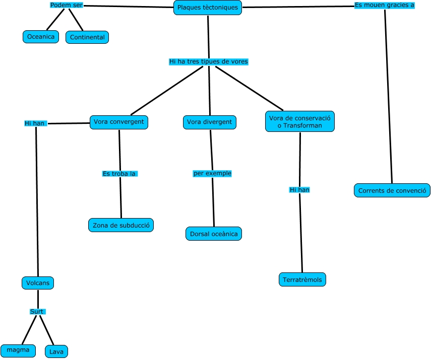
Este Cmap, tiene información relacionada con: Plaques tèctoniques, Vora convergent Es troba la Zona de subducció, Vora de conservació o Transforman Hi han Terratrèmols, Vora divergent per exemple Dorsal oceànica, Plaques tèctoniques Hi ha tres tipues de vores Vora convergent, Volcans Surt magma, Plaques tèctoniques Podem ser Continental, Vora convergent Hi han Volcans, Plaques tèctoniques Hi ha tres tipues de vores Vora divergent, Plaques tèctoniques Hi ha tres tipues de vores Vora de conservació o Transforman, Plaques tèctoniques Podem ser Oceanica, Plaques tèctoniques Es mouen gracies a Corrents de convenció, Volcans Surt Lava