Warning:
JavaScript is turned OFF. None of the links on this page will work until it is reactivated.
If you need help turning JavaScript On, click here.
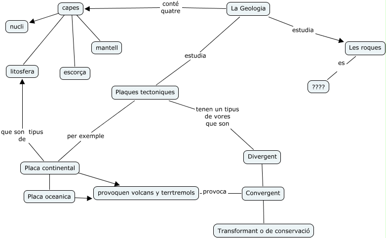
Este Cmap, tiene información relacionada con: Geologia 2, Placa oceanica ???? provoquen volcans y terrtremols, Plaques tectoniques per exemple Placa continental, capes ???? escorça, Transformant o de conservació ???? Convergent, Placa continental ???? provoquen volcans y terrtremols, capes ???? mantell, Les roques es ????, La Geologia estudia Les roques, La Geologia estudia Plaques tectoniques, Placa continental que son tipus de litosfera, Convergent provoca provoquen volcans y terrtremols, Plaques tectoniques tenen un tipus de vores que son Divergent, capes ???? litosfera, Placa continental ???? Placa oceanica, Divergent ???? Convergent, La Geologia conté quatre capes, capes ???? nucli