Warning:
JavaScript is turned OFF. None of the links on this page will work until it is reactivated.
If you need help turning JavaScript On, click here.
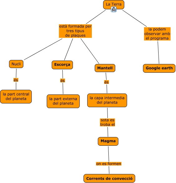
Este mapa conceptual tiene información relacionada a: la terra, Magma on es formen Corrents de convecció, La Terra està formada per tres tipus de plaques Mantell, Nucli és la part central del planeta, Escorça és la part externa del planeta, La Terra la podem observar amb el programa Google earth, la capa intermedia del planeta sota es troba el Magma, La Terra està formada per tres tipus de plaques Nucli, La Terra està formada per tres tipus de plaques Escorça, Mantell és la capa intermedia del planeta