IHMC Public Cmaps (2)

        IES Júlia Minguell (Badalona)
            Promoció 0708
                naturals
                    EN GRUP
                        Grup D 0708
                        Afreen,Daniela,Tania,Cristina

                            tots els complements
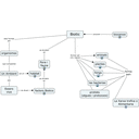
                            ABIOTIC.cmap
                            Biotic.cmap
                            ECOLOGIA.cmap
                            ECOSISTEMA.cmap
                            foto de la vegetación.jpg
                            foto del hongo.jpg
                            foto de una fauna.jpg
                            informació de biocenosi.url
                            informació de flora y fauna.url
                            informacio de habitat.url
                            informació sobre els factors biotics.url
                            xarxa topografica.cmap