Warning:
JavaScript is turned OFF. None of the links on this page will work until it is reactivated.
If you need help turning JavaScript On, click here.
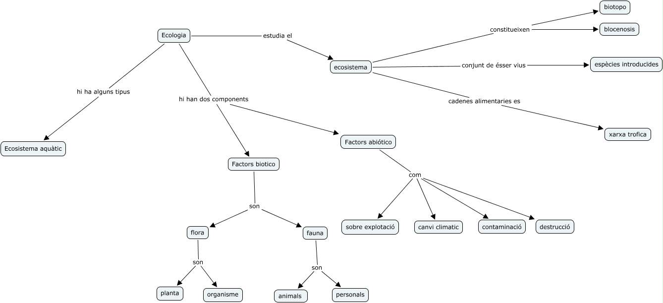
Este mapa conceptual tiene información relacionada a: ECOLOGIA, Factors abiótico com canvi climatic, flora son planta, ecosistema constitueixen biotopo, Ecologia estudia el ecosistema, Ecologia hi ha alguns tipus Ecosistema aquàtic, fauna son animals, Ecologia hi han dos components Factors biotico, fauna son personals, Ecologia hi han dos components Factors abiótico, Factors abiótico com sobre explotació, ecosistema cadenes alimentaries es xarxa trofica, Factors biotico son flora, ecosistema conjunt de ésser vius espècies introducïdes, Factors biotico son fauna, ecosistema constitueixen blocenosis, Factors abiótico com contaminació, Factors abiótico com destrucció, flora son organisme