Warning:
JavaScript is turned OFF. None of the links on this page will work until it is reactivated.
If you need help turning JavaScript On, click here.
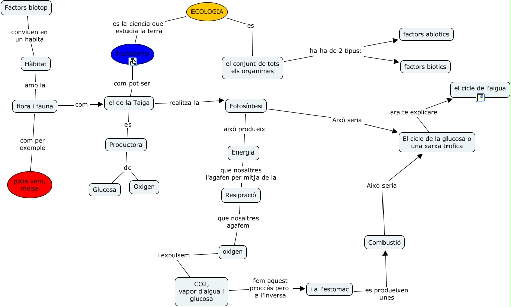
Este Cmap, tiene información relacionada con: mapa ecologia, Fotosíntesi Això seria El cicle de la glucosa o una xarxa trofica, ECOLOGIA es la ciencia que estudia la terra Ecosistema, Hàbitat amb la flora i fauna, Ecosistema com pot ser el de la Taiga, el de la Taiga realitza la Fotosíntesi, oxigen i expulsem CO2, vapor d'aigua i glucosa, el conjunt de tots els organimes ha ha de 2 tipus: factors abiotics, el conjunt de tots els organimes ha ha de 2 tipus: factors biotics, flora i fauna com per exemple polla verd, melsa, ECOLOGIA es el conjunt de tots els organimes, Factors biòtop conviuen en un habita Hàbitat, Fotosíntesi això produeix Energia, Productora de Glucosa, Energia que nosaltres l'agafen per mitja de la Resipració, CO2, vapor d'aigua i glucosa fem aquest proccés pero a l'inversa i a l'estomac, Resipració que nosaltres agafem oxigen, El cicle de la glucosa o una xarxa trofica ara te explicare el cicle de l'aigua, i a l'estomac es produeixen unes Combustió, Productora de Oxigen, el de la Taiga es Productora