Warning:
JavaScript is turned OFF. None of the links on this page will work until it is reactivated.
If you need help turning JavaScript On, click here.
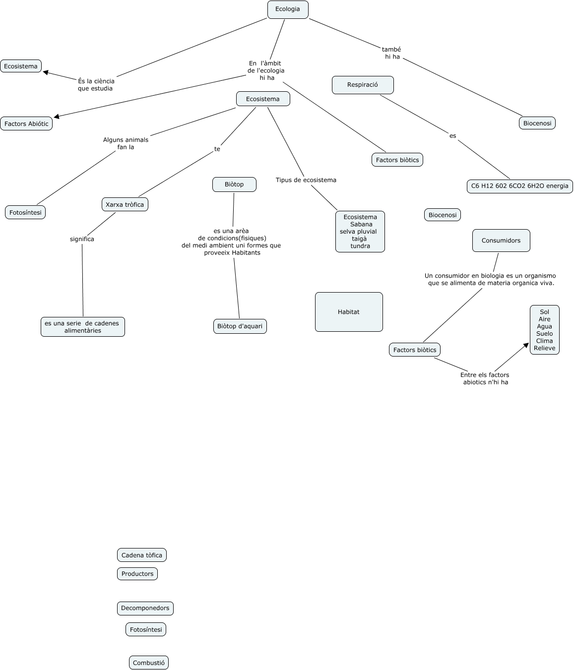
Este Cmap, tiene información relacionada con: Ecologia, Ecologia també hi ha Biocenosi, Ecologia És la ciència que estudia Ecosistema, Respiració es C6 H12 602 6CO2 6H2O energia, Ecologia En l'àmbit de l'ecologia hi ha Factors Abiótic, Ecologia En l'àmbit de l'ecologia hi ha Factors biòtics, Biòtop es una arèa de condicions(fisiques) del medi ambient uni formes que proveeix Habitants Biòtop d'aquari, Ecosistema Alguns animals fan la Fotosíntesi, Ecosistema te Xarxa tròfica, Factors biòtics Entre els factors abiotics n'hi ha Sol Aire Agua Suelo Clima Relieve, Consumidors Un consumidor en biologia es un organismo que se alimenta de materia organica viva. Factors biòtics, Xarxa tròfica significa es una serie de cadenes alimentàries, Ecosistema Tipus de ecosistema Ecosistema Sabana selva pluvial taigà tundra