WARNING:
JavaScript is turned OFF. None of the links on this concept map will
work until it is reactivated.
If you need help turning JavaScript On, click here.
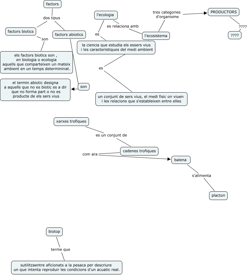
Este Cmap, tiene información relacionada con: ecologia, factors abiotics el termin abiotic designa a aquells que no es biotic es a dir que no forma part o no es producte de els sers vius, balena s'alimenta placton, l'ecosistema es un conjunt de sers vius, el medi fisic on viuen i les relacions que s'estableixen entre elles, factors dos tipus factors biotics, l'ecologia es la ciencia que estudia els essers vius i les caracteristiques del medi ambient, xarxes trofiques es un conjunt de cadenes trofiques, biotop terme que sutilitzaentre aficionats a la pesaca per descriure un que intenta reproduir les condicions d'un acuatic real., l'ecosistema tres categories d'organisme PRODUCTORS, PRODUCTORS ???? ????, factors biotics son els factors biotics son , en biologia o ecologia aquells que comparteixen un mateix ambient en un temps determininat., factors dos tipus factors abiotics, cadenes trofiques com ara balena, l'ecologia es relaciona amb l'ecosistema