Warning:
JavaScript is turned OFF. None of the links on this page will work until it is reactivated.
If you need help turning JavaScript On, click here.
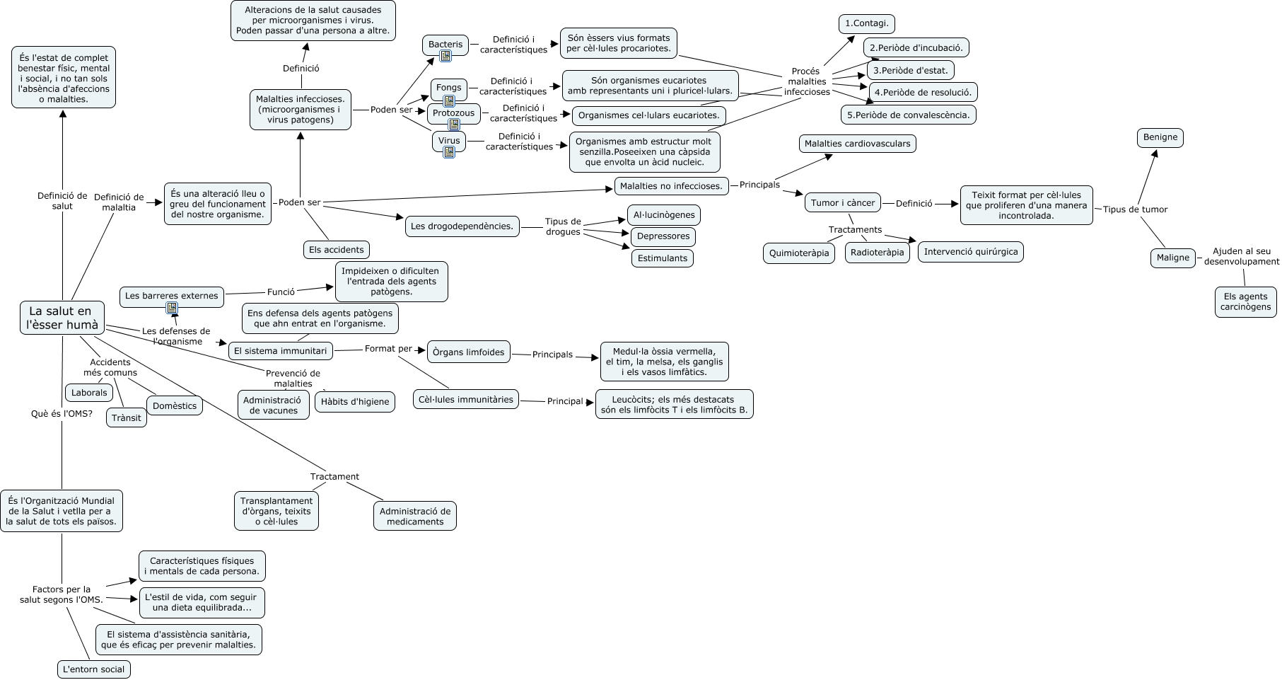
Este Cmap, tiene información relacionada con: Salut en l'èsser humà, Organismes cel·lulars eucariotes. Procés malalties infeccioses 3.Periòde d'estat., La salut en l'èsser humà Tractament Transplantament d'òrgans, teixits o cèl·lules, Cèl·lules immunitàries Principal Leucòcits; els més destacats són els limfòcits T i els limfòcits B., Virus Definició i característiques Organismes amb estructur molt senzilla.Poseeixen una càpsida que envolta un àcid nucleic., Protozous Definició i característiques Organismes cel·lulars eucariotes., Tumor i càncer Tractaments Quimioteràpia, La salut en l'èsser humà Accidents més comuns Laborals, Tumor i càncer Definició Teixit format per cèl·lules que proliferen d'una manera incontrolada., Són èssers vius formats per cèl·lules procariotes. Procés malalties infeccioses 5.Periòde de convalescència., Teixit format per cèl·lules que proliferen d'una manera incontrolada. Tipus de tumor Maligne, La salut en l'èsser humà Accidents més comuns Domèstics, Organismes cel·lulars eucariotes. Procés malalties infeccioses 2.Periòde d'incubació., Les barreres externes Funció Impideixen o dificulten l'entrada dels agents patògens., Organismes cel·lulars eucariotes. Procés malalties infeccioses 4.Periòde de resolució., El sistema immunitari Format per Cèl·lules immunitàries, Organismes amb estructur molt senzilla.Poseeixen una càpsida que envolta un àcid nucleic. Procés malalties infeccioses 4.Periòde de resolució., Organismes amb estructur molt senzilla.Poseeixen una càpsida que envolta un àcid nucleic. Procés malalties infeccioses 5.Periòde de convalescència., Són organismes eucariotes amb representants uni i pluricel·lulars. Procés malalties infeccioses 3.Periòde d'estat., La salut en l'èsser humà Accidents més comuns Trànsit, La salut en l'èsser humà Què és l'OMS? És l'Organització Mundial de la Salut i vetlla per a la salut de tots els països.