Warning:
JavaScript is turned OFF. None of the links on this page will work until it is reactivated.
If you need help turning JavaScript On, click here.
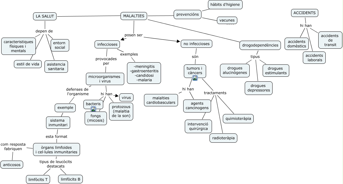
Este Cmap, tiene información relacionada con: tema 7 LA SALUT, ACCIDENTS hi han accidents domèstics, no infeccioses són tumors i càncers, microorganismes i virus defenses de l'organisme exemple, ACCIDENTS hi han accidents laborals, MALALTIES posen ser no infeccioses, tumors i càncers hi han agents cancinogens, drogodependències tipus drogues depressores, MALALTIES ???? prevencións, exemple ???? sistema inmunitari, microorganismes i virus hi han fongs (micosis), òrgans limfoides i cel·lules inmunitaries com resposta fabriquen anticosos, LA SALUT depen de asistencia sanitaria, tumors i càncers tractaments quimioteràpia, drogodependències tipus drogues alucinògenes, microorganismes i virus hi han bacteris, òrgans limfoides i cel·lules inmunitaries tipus de leucòcits destacats limfòcits B, LA SALUT depen de caracteristiques físiques i mentals, microorganismes i virus hi han virus, microorganismes i virus hi han protozous (malaltia de la son), prevencións ???? hàbits d'higiene