Warning:
JavaScript is turned OFF. None of the links on this page will work until it is reactivated.
If you need help turning JavaScript On, click here.
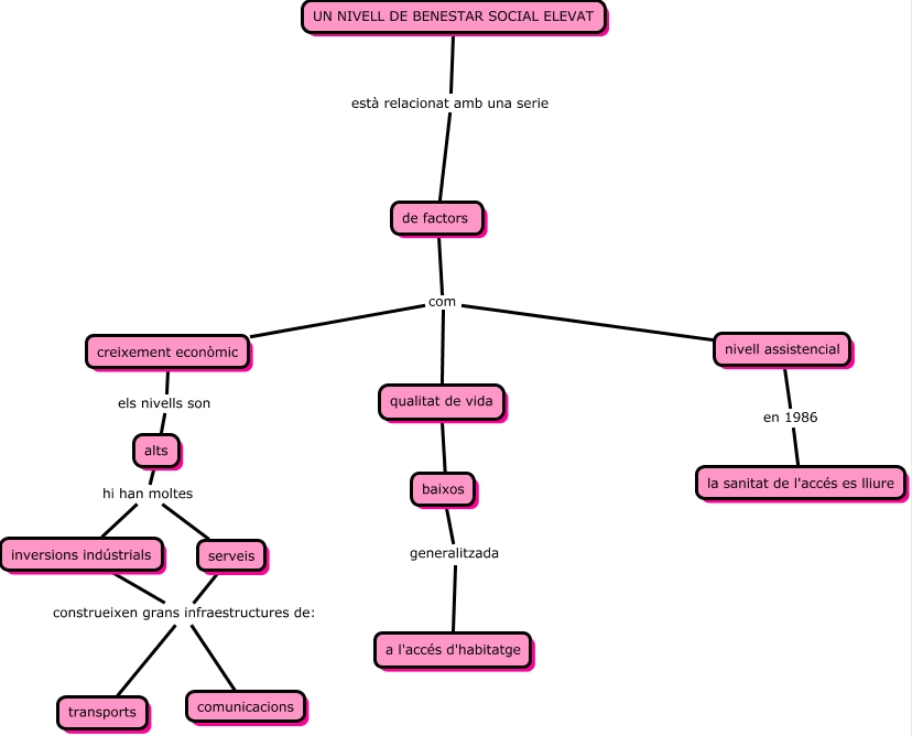
Este Cmap, tiene información relacionada con: socis, de factors com nivell assistencial, baixos ???? qualitat de vida, inversions indústrials construeixen grans infraestructures de: comunicacions, alts hi han moltes serveis, baixos generalitzada a l'accés d'habitatge, serveis construeixen grans infraestructures de: transports, alts hi han moltes inversions indústrials, creixement econòmic els nivells son alts, UN NIVELL DE BENESTAR SOCIAL ELEVAT està relacionat amb una serie de factors, de factors com creixement econòmic, nivell assistencial en 1986 la sanitat de l'accés es lliure, inversions indústrials construeixen grans infraestructures de: transports, de factors com qualitat de vida, serveis construeixen grans infraestructures de: comunicacions