Warning:
JavaScript is turned OFF. None of the links on this page will work until it is reactivated.
If you need help turning JavaScript On, click here.
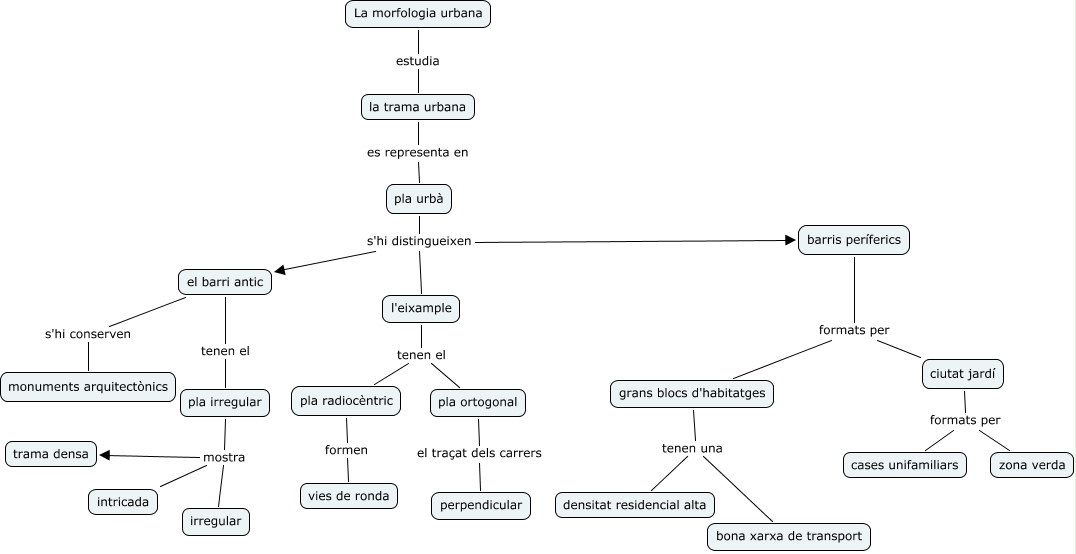
此概念图以 IHMC CmapTools 创建, 内含信息有关于: la morfologia urbana, grans blocs d'habitatges tenen una densitat residencial alta, pla urbà s'hi distingueixen l'eixample, pla irregular mostra intricada, pla irregular mostra trama densa, pla urbà s'hi distingueixen barris períferics, la trama urbana es representa en pla urbà, ciutat jardí formats per cases unifamiliars, grans blocs d'habitatges tenen una bona xarxa de transport, el barri antic s'hi conserven monuments arquitectònics, l'eixample tenen el pla radiocèntric, barris períferics formats per grans blocs d'habitatges, barris períferics formats per ciutat jardí, l'eixample tenen el pla ortogonal, pla ortogonal el traçat dels carrers perpendicular, el barri antic tenen el pla irregular, pla irregular mostra irregular, pla radiocèntric formen vies de ronda, ciutat jardí formats per zona verda, La morfologia urbana estudia la trama urbana, pla urbà s'hi distingueixen el barri antic