Warning:
JavaScript is turned OFF. None of the links on this page will work until it is reactivated.
If you need help turning JavaScript On, click here.
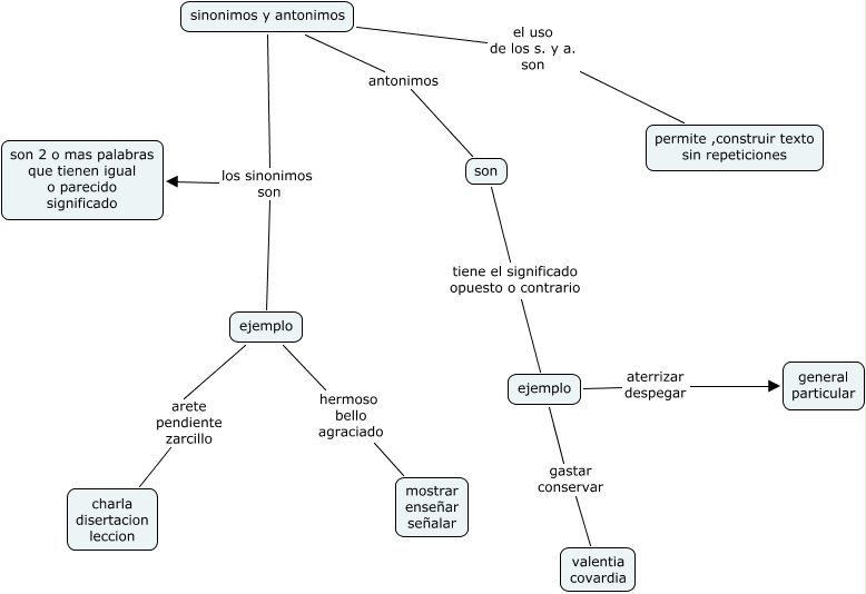
The Concept Map you are trying to access has information related to:
sinonimos y antonimos, ejemplo hermoso bello agraciado mostrar enseñar señalar, son tiene el significado opuesto o contrario ejemplo, sinonimos y antonimos los sinonimos son ejemplo, sinonimos y antonimos los sinonimos son son 2 o mas palabras que tienen igual o parecido significado, ejemplo arete pendiente zarcillo charla disertacion leccion, ejemplo gastar conservar valentia covardia, ejemplo aterrizar despegar general particular, sinonimos y antonimos antonimos son, sinonimos y antonimos el uso de los s. y a. son permite ,construir texto sin repeticiones