Warning:
JavaScript is turned OFF. None of the links on this page will work until it is reactivated.
If you need help turning JavaScript On, click here.
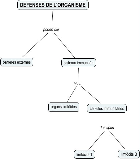
Este Cmap, tiene información relacionada con: defenses de l'organisme, DEFENSES DE L'ORGANISME poden ser barreres externes, sistema immunitàri hi ha òrgans limfòides, sistema immunitàri hi ha cèl·lules immunitàries, DEFENSES DE L'ORGANISME poden ser sistema immunitàri, cèl·lules immunitàries dos tipus limfòcits B, cèl·lules immunitàries dos tipus limfòcits T