Warning:
JavaScript is turned OFF. None of the links on this page will work until it is reactivated.
If you need help turning JavaScript On, click here.
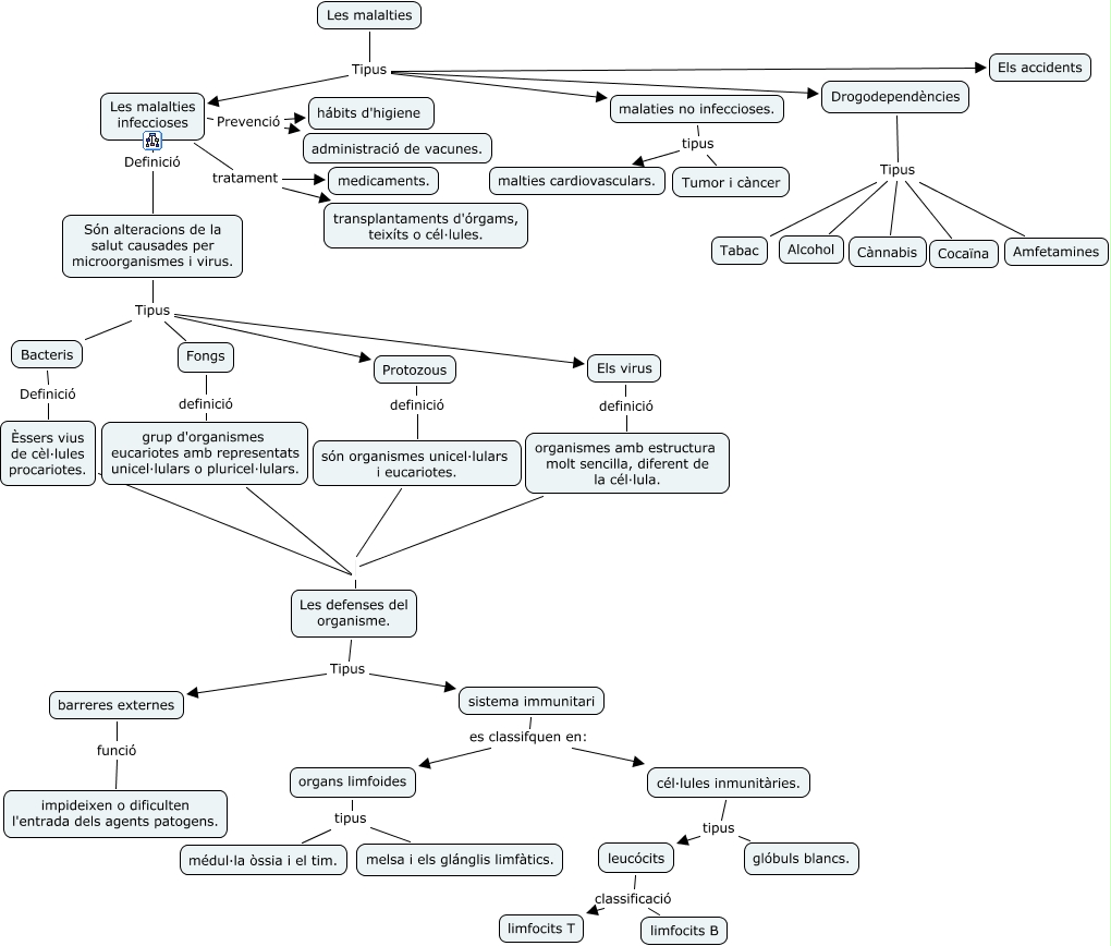
Este Cmap, tiene información relacionada con: les malalties, organs limfoides tipus médul·la òssia i el tim., Les malalties Tipus malaties no infeccioses., Drogodependències Tipus Cocaïna, Bacteris Definició Èssers vius de cèl·lules procariotes., Els virus definició organismes amb estructura molt sencilla, diferent de la cél·lula., són organismes unicel·lulars i eucariotes. Les defenses del organisme., leucócits classificació limfocits B, Fongs definició grup d'organismes eucariotes amb representats unicel·lulars o pluricel·lulars., Són alteracions de la salut causades per microorganismes i virus. Tipus Fongs, Les malalties Tipus Els accidents, Les defenses del organisme. Tipus barreres externes, Les malalties infeccioses Prevenció hábits d'higiene, malaties no infeccioses. tipus Tumor i càncer, Les malalties infeccioses Definició Són alteracions de la salut causades per microorganismes i virus., cél·lules inmunitàries. tipus glóbuls blancs., Les malalties infeccioses tratament transplantaments d'órgams, teixíts o cél·lules., Són alteracions de la salut causades per microorganismes i virus. Tipus Protozous, malaties no infeccioses. tipus malties cardiovasculars., Drogodependències Tipus Amfetamines, grup d'organismes eucariotes amb representats unicel·lulars o pluricel·lulars. Les defenses del organisme.