IHMC Public Cmaps (2)

        G_2C
        Wisconsin

            Resources for SchizophreniaCG
            Resources for Schizophrenia CHG
            Resources for Schizophrenia JC
            Resources for Schizophrenia JC2
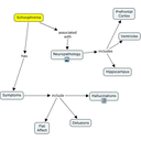
            SchizophreniaCG.cmap
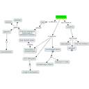
            Schizophrenia CHG.cmap
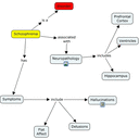
            Schizophrenia JC.cmap
            Schizophrenia JC2.cmap