Warning:
JavaScript is turned OFF. None of the links on this page will work until it is reactivated.
If you need help turning JavaScript On, click here.
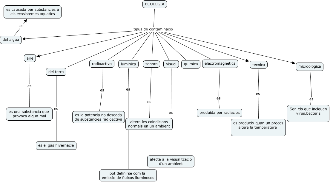
Este Cmap, tiene información relacionada con: Jonathan, radioactiva es es la potencia no deseada de substancies radioactiva, ECOLOGIA tipus de contaminacio tecnica, ECOLOGIA tipus de contaminacio quimica, ECOLOGIA tipus de contaminacio del terra, ECOLOGIA tipus de contaminacio del aigua, luminica es pot definirse com la emissio de fluixos lluminosos, aire es es una substancia que provoca algun mal, ECOLOGIA tipus de contaminacio luminica, ECOLOGIA tipus de contaminacio sonora, ECOLOGIA tipus de contaminacio aire, tecnica es es produeix quan un proces altera la temperatura, del aigua es es causada per substancies a els ecosistemes aquatics, ECOLOGIA tipus de contaminacio radioactiva, microologica es Son els que inclouen virus,bacteris, ECOLOGIA tipus de contaminacio electromagnetica, visual es afecta a la visualitzacio d'un ambient, sonora es altera les coindicions normals en un ambient, electromagnetica es produida per radiacios, del terra es es el gas hivernacle, ECOLOGIA tipus de contaminacio microologica