IHMC Public Cmaps (2)

        IES Júlia Minguell (Badalona)
            Promoció 0708
                naturals
                    INDIVIDUALS
                        Grup B 0708
                            Lobo, Jonathan Pedro
                            ecologia 3r ESO

                                atmosferica.cmap
                                contaminacio del aigua.cmap
                                depuracio.cmap
                                ecologia.cmap
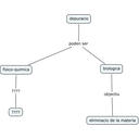
                                pluja acida.cmap