Warning:
JavaScript is turned OFF. None of the links on this page will work until it is reactivated.
If you need help turning JavaScript On, click here.
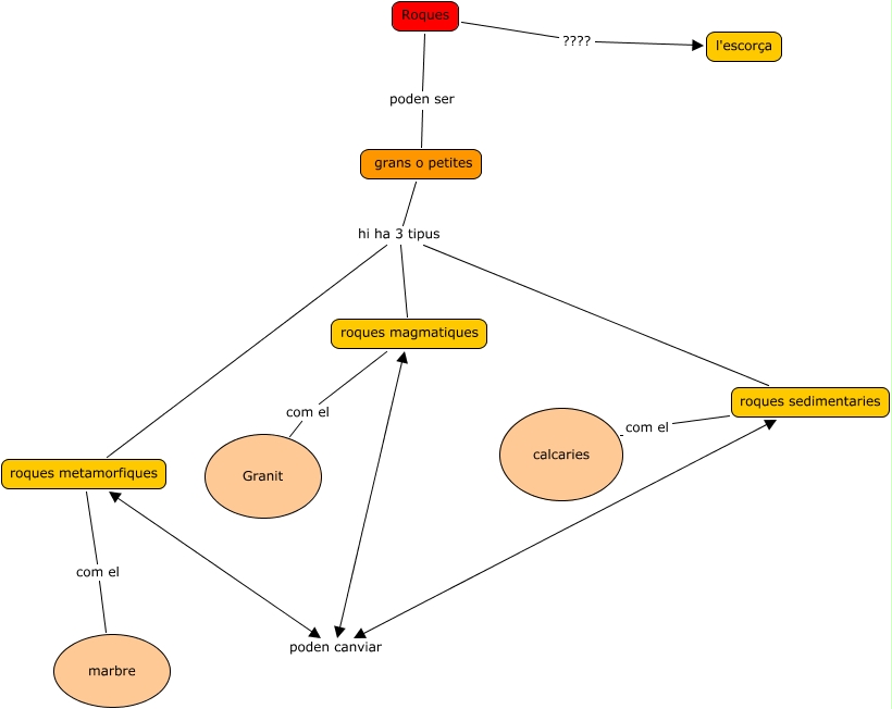
Este Cmap, tiene información relacionada con: roques, Roques ???? l'escorça, roques metamorfiques poden canviar roques magmatiques, roques magmatiques com el Granit, Roques poden ser grans o petites, grans o petites hi ha 3 tipus roques magmatiques, grans o petites hi ha 3 tipus roques sedimentaries, roques sedimentaries com el calcaries, roques metamorfiques com el marbre, roques sedimentaries poden canviar roques magmatiques, grans o petites hi ha 3 tipus roques metamorfiques