Warning:
JavaScript is turned OFF. None of the links on this page will work until it is reactivated.
If you need help turning JavaScript On, click here.
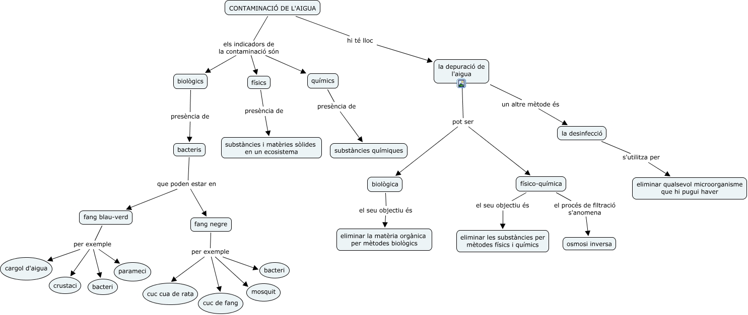
Este Cmap, tiene información relacionada con: Contaminació de l'aigua, fang negre per exemple cuc de fang, la depuració de l'aigua un altre mètode és la desinfecció, químics presència de substàncies químiques, fang blau-verd per exemple bacteri, biològica el seu objectiu és eliminar la matèria orgànica per mètodes biològics, fang negre per exemple mosquit, físico-química el seu objectiu és eliminar les substàncies per mètodes físics i químics, físico-química el procés de filtració s'anomena osmosi inversa, CONTAMINACIÓ DE L'AIGUA els indicadors de la contaminació són químics, bacteris que poden estar en fang blau-verd, fang negre per exemple bacteri, fang blau-verd per exemple parameci, físics presència de substàncies i matèries sòlides en un ecosistema, CONTAMINACIÓ DE L'AIGUA hi té lloc la depuració de l'aigua, la desinfecció s'utilitza per eliminar qualsevol microorganisme que hi pugui haver, biològics presència de bacteris, la depuració de l'aigua pot ser biològica, CONTAMINACIÓ DE L'AIGUA els indicadors de la contaminació són físics, fang blau-verd per exemple crustaci, la depuració de l'aigua pot ser físico-química