Warning:
JavaScript is turned OFF. None of the links on this page will work until it is reactivated.
If you need help turning JavaScript On, click here.
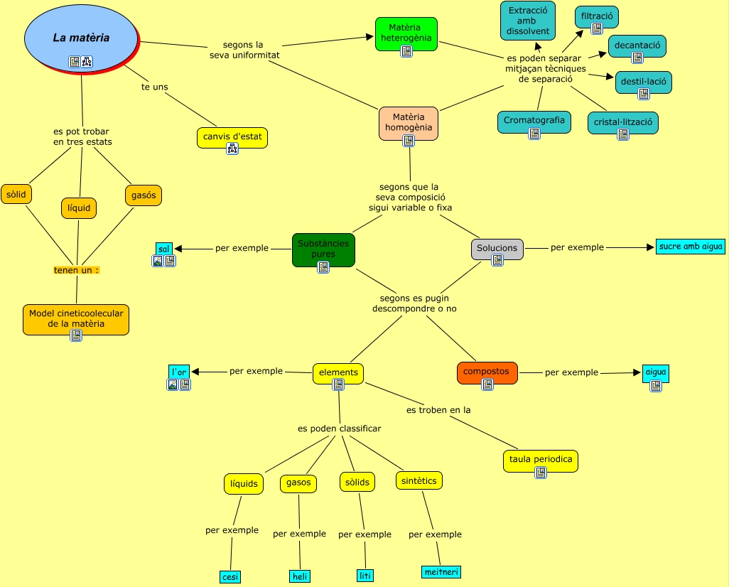
Este Cmap, tiene información relacionada con: La materiaa, Matèria heterogènia es poden separar mitjaçan tècniques de separació Extracció amb dissolvent, sòlid tenen un : Model cineticoolecular de la matèria, La matèria te uns canvis d'estat, compostos per exemple aigua, líquid tenen un : Model cineticoolecular de la matèria, Matèria homogènia es poden separar mitjaçan tècniques de separació destil·lació, Solucions segons es pugin descompondre o no elements, La matèria segons la seva uniformitat Matèria heterogènia, elements es poden classificar sòlids, elements es poden classificar sintètics, Substàncies pures segons es pugin descompondre o no compostos, Matèria homogènia es poden separar mitjaçan tècniques de separació Cromatografia, Matèria homogènia segons que la seva composició sigui variable o fixa Substàncies pures, Matèria heterogènia es poden separar mitjaçan tècniques de separació decantació, Solucions per exemple sucre amb aigua, Matèria heterogènia es poden separar mitjaçan tècniques de separació destil·lació, Substàncies pures per exemple sal, elements es troben en la taula periodica, gasós tenen un : Model cineticoolecular de la matèria, Matèria heterogènia es poden separar mitjaçan tècniques de separació cristal·lització