Warning:
JavaScript is turned OFF. None of the links on this page will work until it is reactivated.
If you need help turning JavaScript On, click here.
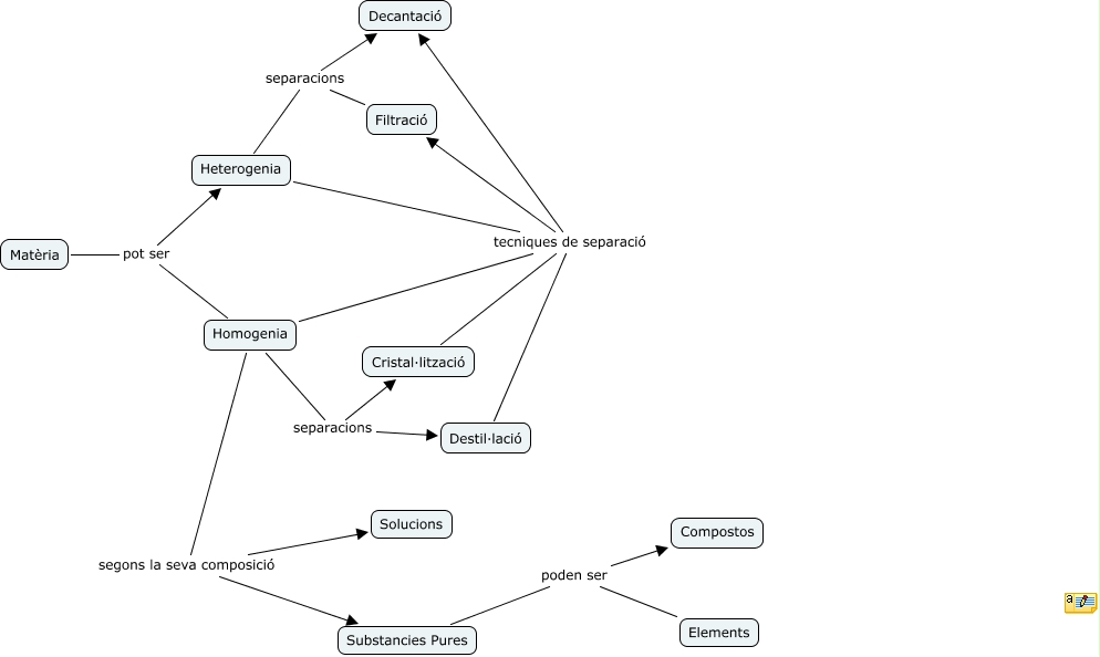
Este Cmap, tiene información relacionada con: Materia, Heterogenia separacions Decantació, Homogenia tecniques de separació Filtració, Homogenia separacions Cristal·lització, Heterogenia separacions Filtració, Substancies Pures poden ser Compostos, Matèria pot ser Heterogenia, Homogenia segons la seva composició Substancies Pures, Heterogenia tecniques de separació Decantació, Matèria pot ser Homogenia, Homogenia tecniques de separació Decantació, Heterogenia tecniques de separació Destil·lació, Substancies Pures poden ser Elements, Homogenia segons la seva composició Solucions, Homogenia tecniques de separació Cristal·lització, Homogenia separacions Destil·lació, Heterogenia tecniques de separació Cristal·lització, Heterogenia tecniques de separació Filtració, Homogenia tecniques de separació Destil·lació