Warning:
JavaScript is turned OFF. None of the links on this page will work until it is reactivated.
If you need help turning JavaScript On, click here.
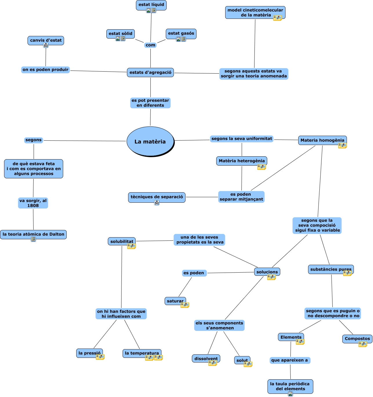
Este mapa conceptual tiene información relacionada a: La matèria, Materia homogènia es poden separar mitjançant tècniques de separació, de què estava feta i com es comportava en alguns processos va sorgir, al 1808 la teoria atòmica de Dalton, solucions es poden saturar, estats d'agregació com estat sòlid, Materia homogènia es poden separar mitjançant Matèria heterogènia, solucions una de les seves propietats es la seva solubilitat, La matèria es pot presentar en diferents estats d'agregació, Materia homogènia segons que la seva compocisió sigui fixa o variable substàncies pures, La matèria segons de què estava feta i com es comportava en alguns processos, estats d'agregació com estat líquid, solubilitat on hi han factors que hi influeixen com la pressió, La matèria segons la seva uniformitat Matèria heterogènia, solucions els seus components s'anomenen solut, Elements que apareixen a la taula periòdica del elements, solucions els seus components s'anomenen dissolvent, estats d'agregació on es poden produir canvis d'estat, substàncies pures segons que es puguin o no descompondre o no Elements, Materia homogènia segons que la seva compocisió sigui fixa o variable solucions, substàncies pures segons que es puguin o no descompondre o no Compostos, estats d'agregació segons aquests estats va sorgir una teoria anomenada model cineticomelecular de la matèria