Warning:
JavaScript is turned OFF. None of the links on this page will work until it is reactivated.
If you need help turning JavaScript On, click here.
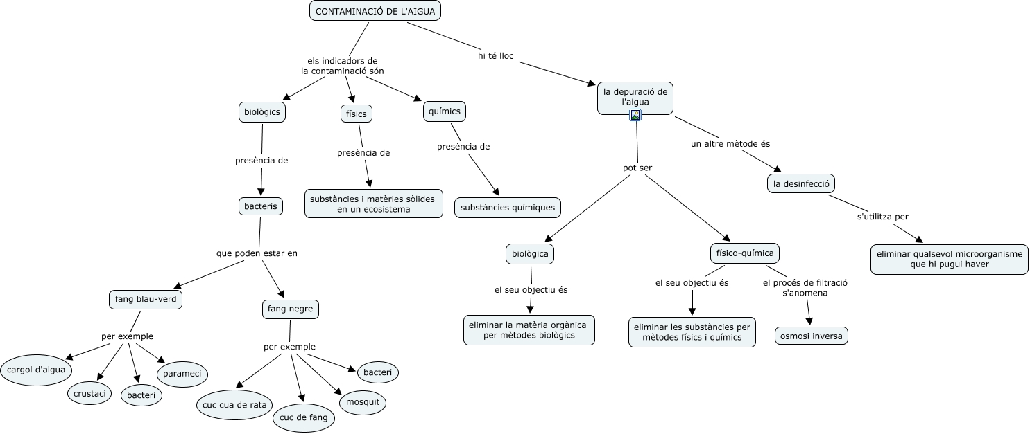
Este Cmap, tiene información relacionada con: Contaminació de l'aigua, CONTAMINACIÓ DE L'AIGUA els indicadors de la contaminació són biològics, la depuració de l'aigua pot ser físico-química, la depuració de l'aigua pot ser biològica, fang blau-verd per exemple parameci, la depuració de l'aigua un altre mètode és la desinfecció, bacteris que poden estar en fang blau-verd, físico-química el seu objectiu és eliminar les substàncies per mètodes físics i químics, bacteris que poden estar en fang negre, físics presència de substàncies i matèries sòlides en un ecosistema, fang blau-verd per exemple cargol d'aigua, CONTAMINACIÓ DE L'AIGUA els indicadors de la contaminació són físics, CONTAMINACIÓ DE L'AIGUA hi té lloc la depuració de l'aigua, fang blau-verd per exemple bacteri, fang negre per exemple mosquit, biològica el seu objectiu és eliminar la matèria orgànica per mètodes biològics, fang negre per exemple cuc cua de rata, biològics presència de bacteris, físico-química el procés de filtració s'anomena osmosi inversa, la desinfecció s'utilitza per eliminar qualsevol microorganisme que hi pugui haver, fang negre per exemple bacteri