WARNING:
JavaScript is turned OFF. None of the links on this concept map will
work until it is reactivated.
If you need help turning JavaScript On, click here.
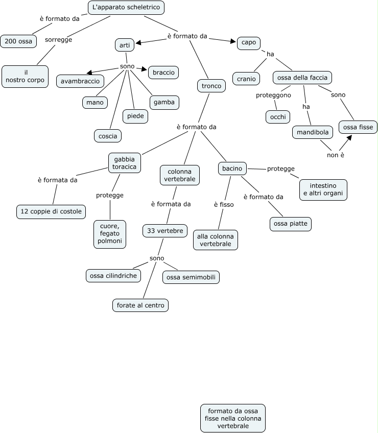
Questa Cmap, creata con IHMC CmapTools, contiene informazioni relative a: l'apparato scheletrico-camillo, mandibola non è ossa fisse, tronco è formato da bacino, bacino è fisso alla colonna vertebrale, ossa della faccia proteggono occhi, capo ha ossa della faccia, arti sono gamba, arti sono avambraccio, arti sono mano, capo ha cranio, L'apparato scheletrico è formato da 200 ossa, arti sono coscia, gabbia toracica è formata da 12 coppie di costole, gabbia toracica protegge cuore, fegato polmoni, bacino protegge intestino e altri organi, ossa della faccia ha mandibola, ossa della faccia sono ossa fisse, L'apparato scheletrico è formato da capo, colonna vertebrale è formata da 33 vertebre, L'apparato scheletrico è formato da arti, tronco è formato da colonna vertebrale