Warning:
JavaScript is turned OFF. None of the links on this page will work until it is reactivated.
If you need help turning JavaScript On, click here.
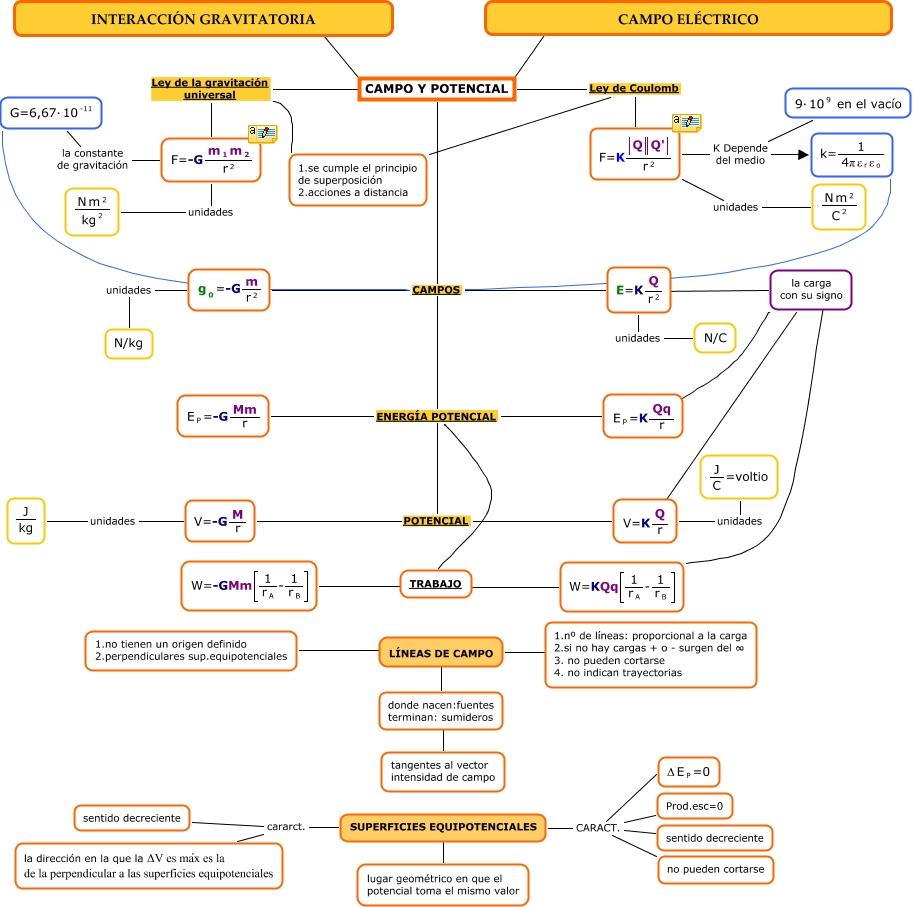
Este mapa conceptual tiene información relacionada a: Comparación_naomi, CAMPO Y POTENCIAL Ley de la gravitación universal 1.se cumple el principio de superposición 2.acciones a distancia, CAMPO Y POTENCIAL Ley de la gravitación universal <math xmlns="http://www.w3.org/1998/Math/MathML"> <mrow> <mtext> F=-G </mtext> <mfrac> <mrow> <mmultiscripts> <mtext> m </mtext> <mtext> 1 </mtext> <none/> </mmultiscripts> <mmultiscripts> <mtext> m </mtext> <mtext> 2 </mtext> <none/> </mmultiscripts> </mrow> <mmultiscripts> <mtext> r </mtext> <none/> <mtext> 2 </mtext> </mmultiscripts> </mfrac> </mrow> </math>, LÍNEAS DE CAMPO ???? 1.nº de líneas: proporcional a la carga 2.si no hay cargas + o - surgen del ∞ 3. no pueden cortarse 4. no indican trayectorias, LÍNEAS DE CAMPO ???? 1.no tienen un origen definido 2.perpendiculares sup.equipotenciales, SUPERFICIES EQUIPOTENCIALES CARACT. no pueden cortarse, SUPERFICIES EQUIPOTENCIALES CARACT. sentido decreciente, <math xmlns="http://www.w3.org/1998/Math/MathML"> <mrow> <mtext> F=-G </mtext> <mfrac> <mrow> <mmultiscripts> <mtext> m </mtext> <mtext> 1 </mtext> <none/> </mmultiscripts> <mmultiscripts> <mtext> m </mtext> <mtext> 2 </mtext> <none/> </mmultiscripts> </mrow> <mmultiscripts> <mtext> r </mtext> <none/> <mtext> 2 </mtext> </mmultiscripts> </mfrac> </mrow> </math> la constante de gravitación <math xmlns="http://www.w3.org/1998/Math/MathML"> <mrow> <mtext> G=6,67· </mtext> <mmultiscripts> <mtext> 10 </mtext> <none/> <mtext> -11 </mtext> </mmultiscripts> </mrow> </math>, <math xmlns="http://www.w3.org/1998/Math/MathML"> <mrow> <mtext> F=K </mtext> <mfrac> <mrow> <mfenced open="|" close="|"> <mtext> Q </mtext> </mfenced> <mfenced open="|" close="|"> <mtext> Q' </mtext> </mfenced> </mrow> <mmultiscripts> <mtext> r </mtext> <none/> <mtext> 2 </mtext> </mmultiscripts> </mfrac> </mrow> </math> unidades <math xmlns="http://www.w3.org/1998/Math/MathML"> <mrow> <mfrac> <mrow> <mtext> N </mtext> <mmultiscripts> <mtext> m </mtext> <none/> <mtext> 2 </mtext> </mmultiscripts> </mrow> <mmultiscripts> <mtext> C </mtext> <none/> <mtext> 2 </mtext> </mmultiscripts> </mfrac> </mrow> </math>, <math xmlns="http://www.w3.org/1998/Math/MathML"> <mrow> <mmultiscripts> <mtext> E </mtext> <mtext> P </mtext> <none/> </mmultiscripts> <mtext> =K </mtext> <mfrac> <mtext> Qq </mtext> <mtext> r </mtext> </mfrac> </mrow> </math> ???? la carga con su signo, CAMPO Y POTENCIAL ENERGÍA POTENCIAL <math xmlns="http://www.w3.org/1998/Math/MathML"> <mrow> <mmultiscripts> <mtext> E </mtext> <mtext> P </mtext> <none/> </mmultiscripts> <mtext> =-G </mtext> <mfrac> <mtext> Mm </mtext> <mtext> r </mtext> </mfrac> </mrow> </math>, CAMPO Y POTENCIAL ENERGÍA POTENCIAL TRABAJO, <math xmlns="http://www.w3.org/1998/Math/MathML"> <mrow> <mtext> F=-G </mtext> <mfrac> <mrow> <mmultiscripts> <mtext> m </mtext> <mtext> 1 </mtext> <none/> </mmultiscripts> <mmultiscripts> <mtext> m </mtext> <mtext> 2 </mtext> <none/> </mmultiscripts> </mrow> <mmultiscripts> <mtext> r </mtext> <none/> <mtext> 2 </mtext> </mmultiscripts> </mfrac> </mrow> </math> unidades <math xmlns="http://www.w3.org/1998/Math/MathML"> <mrow> <mfrac> <mrow> <mtext> N </mtext> <mmultiscripts> <mtext> m </mtext> <none/> <mtext> 2 </mtext> </mmultiscripts> </mrow> <mmultiscripts> <mtext> kg </mtext> <none/> <mtext> 2 </mtext> </mmultiscripts> </mfrac> </mrow> </math>, INTERACCIÓN GRAVITATORIA ???? CAMPO Y POTENCIAL, CAMPO Y POTENCIAL POTENCIAL <math xmlns="http://www.w3.org/1998/Math/MathML"> <mrow> <mtext> V=-G </mtext> <mfrac> <mtext> M </mtext> <mtext> r </mtext> </mfrac> </mrow> </math>, donde nacen:fuentes terminan: sumideros ???? tangentes al vector intensidad de campo, CAMPO Y POTENCIAL Ley de Coulomb 1.se cumple el principio de superposición 2.acciones a distancia, CAMPO Y POTENCIAL ENERGÍA POTENCIAL <math xmlns="http://www.w3.org/1998/Math/MathML"> <mrow> <mmultiscripts> <mtext> E </mtext> <mtext> P </mtext> <none/> </mmultiscripts> <mtext> =K </mtext> <mfrac> <mtext> Qq </mtext> <mtext> r </mtext> </mfrac> </mrow> </math>, <math xmlns="http://www.w3.org/1998/Math/MathML"> <mrow> <mtext> V=K </mtext> <mfrac> <mtext> Q </mtext> <mtext> r </mtext> </mfrac> </mrow> </math> unidades <math xmlns="http://www.w3.org/1998/Math/MathML"> <mrow> <mfrac> <mtext> J </mtext> <mtext> C </mtext> </mfrac> <mtext> =voltio </mtext> </mrow> </math>, <math xmlns="http://www.w3.org/1998/Math/MathML"> <mrow> <mtext> V=K </mtext> <mfrac> <mtext> Q </mtext> <mtext> r </mtext> </mfrac> </mrow> </math> ???? la carga con su signo, la carga con su signo ???? <math xmlns="http://www.w3.org/1998/Math/MathML"> <mrow> <mtext> W=KQq </mtext> <mfenced open="[" close="]"> <mfrac> <mtext> 1 </mtext> <mmultiscripts> <mtext> r </mtext> <mtext> A </mtext> <none/> </mmultiscripts> </mfrac> <mtext> - </mtext> <mfrac> <mtext> 1 </mtext> <mmultiscripts> <mtext> r </mtext> <mtext> B </mtext> <none/> </mmultiscripts> </mfrac> </mfenced> </mrow> </math>