Warning:
JavaScript is turned OFF. None of the links on this page will work until it is reactivated.
If you need help turning JavaScript On, click here.
The Concept Map you are trying to access has information related to:
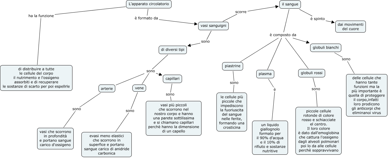
l'apparato circolatorio-camillo, capillari sono vasi più piccoli che scorrono nel nostro corpo e hanno una parete sottilissima e si chiamano capillari perchè hanno la dimensione di un capello, il sangue è spinto dai movimenti del cuore, L'apparato circolatorio è formato da vasi sanguigni, il sangue è composto da piastrine, di diversi tipi sono arterie, vasi sanguigni scorre il sangue, piastrine sono le cellule più piccole che impediscono la fuoriuscita del sangue nelle ferite, formando una crosticina, globuli rossi sono piccole cellule rotonde di colore rosso e schiacciate el centro. Il loro colore è dato dall'emoglobina che cattura l'ossigeno dagli alveoli polmonari poi lo da alle cellule perchè soppravvivano, plasma è un liquido giallognolo formato per il 90% d'acqua e il 10% di rifiuto e sostanze nutritive, L'apparato circolatorio ha la funzione di distribuire a tutte le cellule del corpo il nutrimento e l'ossigeno assorbiti e di recuperare le sostanze di scarto per poi espellrle