Warning:
JavaScript is turned OFF. None of the links on this page will work until it is reactivated.
If you need help turning JavaScript On, click here.
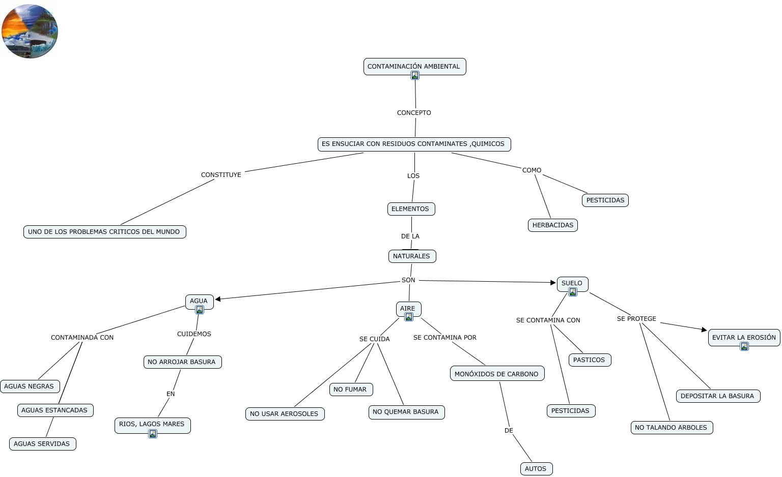
Este mapa conceptual tiene información relacionada a: contaminacion ilka, NO ARROJAR BASURA EN RIOS, LAGOS MARES, NATURALES SON AGUA, AIRE SE CONTAMINA POR MONÓXIDOS DE CARBONO, NATURALES SON SUELO, AGUA CONTAMINADA CON AGUAS ESTANCADAS, ES ENSUCIAR CON RESIDUOS CONTAMINATES ,QUIMICOS LOS ELEMENTOS, NATURALES SON AIRE, MONÓXIDOS DE CARBONO DE AUTOS, ES ENSUCIAR CON RESIDUOS CONTAMINATES ,QUIMICOS COMO HERBACIDAS, SUELO SE CONTAMINA CON PESTICIDAS, SUELO SE CONTAMINA CON PASTICOS, ES ENSUCIAR CON RESIDUOS CONTAMINATES ,QUIMICOS COMO PESTICIDAS, AIRE SE CUIDA NO QUEMAR BASURA, AGUA CONTAMINADA CON AGUAS SERVIDAS, AIRE SE CUIDA NO FUMAR, CONTAMINACIÓN AMBIENTAL CONCEPTO ES ENSUCIAR CON RESIDUOS CONTAMINATES ,QUIMICOS, SUELO SE PROTEGE DEPOSITAR LA BASURA, ES ENSUCIAR CON RESIDUOS CONTAMINATES ,QUIMICOS CONSTITUYE UNO DE LOS PROBLEMAS CRITICOS DEL MUNDO, SUELO SE PROTEGE EVITAR LA EROSIÓN, AGUA CONTAMINADA CON AGUAS NEGRAS