Warning:
JavaScript is turned OFF. None of the links on this page will work until it is reactivated.
If you need help turning JavaScript On, click here.
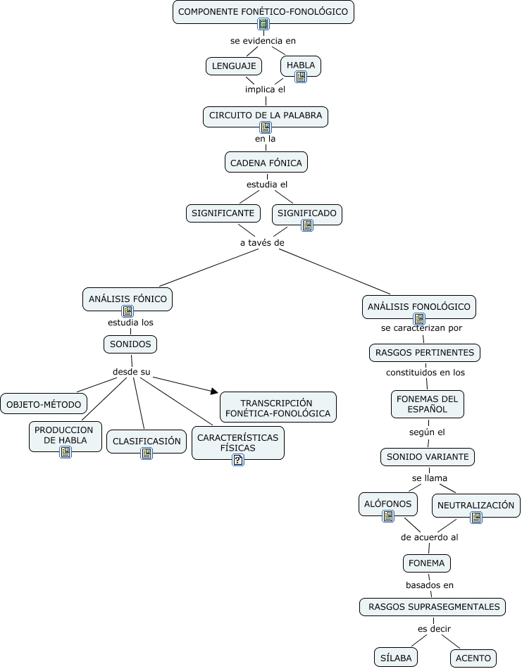
Este Cmap, tiene información relacionada con: COMPONENTE FONÉTICO-FONOLÓGICO, FONEMAS DEL ESPAÑOL según el SONIDO VARIANTE, RASGOS SUPRASEGMENTALES es decir SÍLABA, RASGOS PERTINENTES constituidos en los FONEMAS DEL ESPAÑOL, ANÁLISIS FONOLÓGICO se caracterizan por RASGOS PERTINENTES, SIGNIFICANTE a tavés de ANÁLISIS FONOLÓGICO, NEUTRALIZACIÓN de acuerdo al FONEMA, LENGUAJE implica el CIRCUITO DE LA PALABRA, ANÁLISIS FÓNICO estudia los SONIDOS, COMPONENTE FONÉTICO-FONOLÓGICO se evidencia en LENGUAJE, SIGNIFICANTE a tavés de ANÁLISIS FÓNICO, CADENA FÓNICA estudia el SIGNIFICADO, SONIDOS desde su TRANSCRIPCIÓN FONÉTICA-FONOLÓGICA, SONIDOS desde su CARACTERÍSTICAS FÍSICAS, SIGNIFICADO a tavés de ANÁLISIS FONOLÓGICO, CIRCUITO DE LA PALABRA en la CADENA FÓNICA, CADENA FÓNICA estudia el SIGNIFICANTE, SONIDOS desde su CLASIFICASIÓN, RASGOS SUPRASEGMENTALES es decir ACENTO, ALÓFONOS de acuerdo al FONEMA, SONIDOS desde su PRODUCCION DE HABLA