Warning:
JavaScript is turned OFF. None of the links on this page will work until it is reactivated.
If you need help turning JavaScript On, click here.
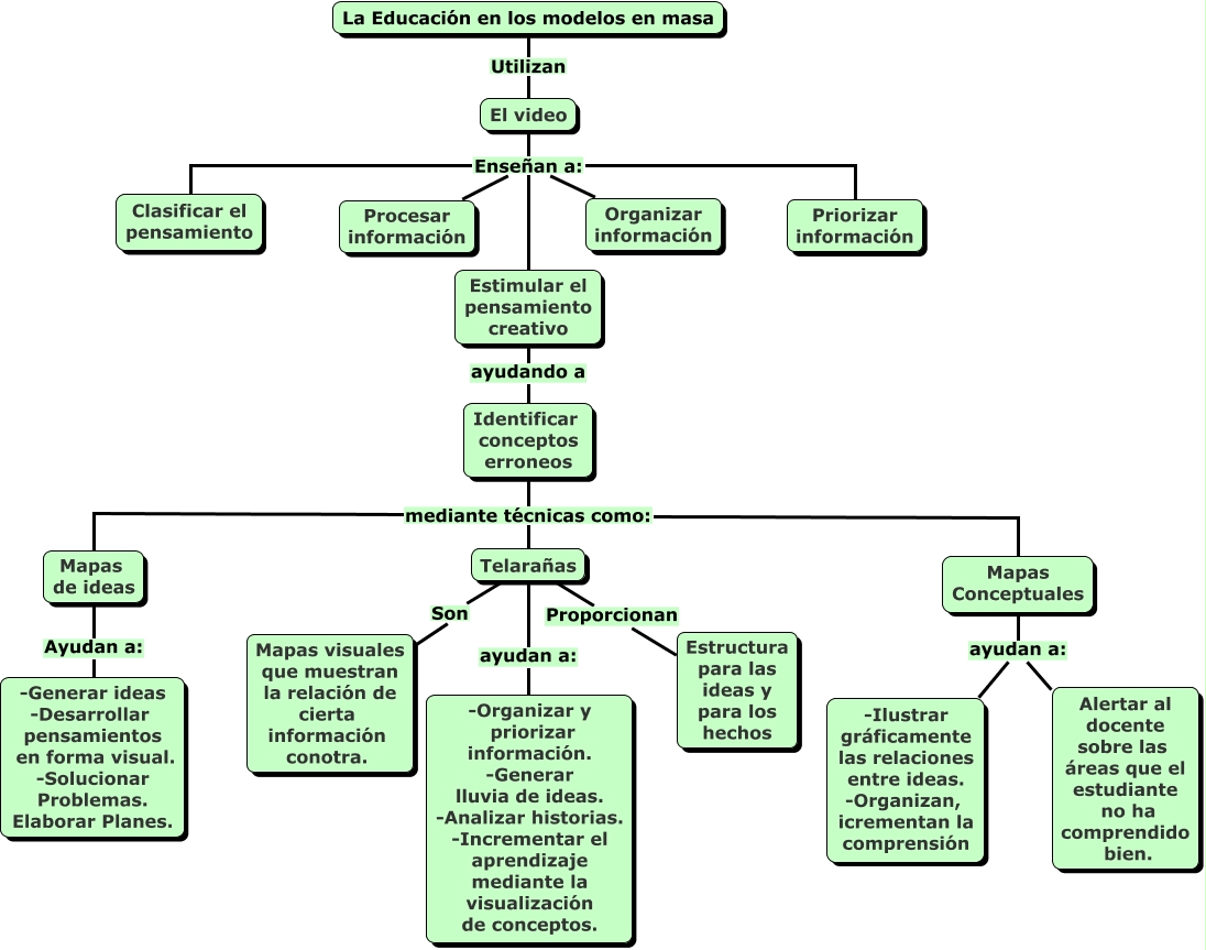
Este mapa conceptual tiene información relacionada a: Multimedios, El video Enseñan a: Priorizar información, Telarañas ayudan a: -Organizar y priorizar información. -Generar lluvia de ideas. -Analizar historias. -Incrementar el aprendizaje mediante la visualización de conceptos., Mapas de ideas Ayudan a: -Generar ideas -Desarrollar pensamientos en forma visual. -Solucionar Problemas. Elaborar Planes., Identificar conceptos erroneos mediante técnicas como: Mapas de ideas, Identificar conceptos erroneos mediante técnicas como: Telarañas, Identificar conceptos erroneos mediante técnicas como: Mapas Conceptuales, El video Enseñan a: Procesar información, Telarañas Proporcionan Estructura para las ideas y para los hechos, El video Enseñan a: Estimular el pensamiento creativo, El video Enseñan a: Organizar información, Mapas Conceptuales ayudan a: -Ilustrar gráficamente las relaciones entre ideas. -Organizan, icrementan la comprensión, Estimular el pensamiento creativo ayudando a Identificar conceptos erroneos, Mapas Conceptuales ayudan a: Alertar al docente sobre las áreas que el estudiante no ha comprendido bien., La Educación en los modelos en masa Utilizan El video, El video Enseñan a: Clasificar el pensamiento, Telarañas Son Mapas visuales que muestran la relación de cierta información conotra.