Warning:
JavaScript is turned OFF. None of the links on this page will work until it is reactivated.
If you need help turning JavaScript On, click here.
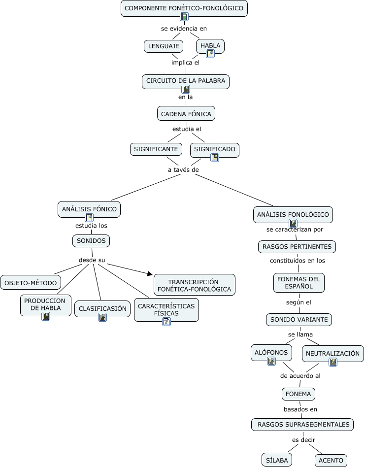
Este Cmap, tiene información relacionada con: COMPONENTE FONÉTICO-FONOLÓGICO, FONEMAS DEL ESPAÑOL según el SONIDO VARIANTE, RASGOS SUPRASEGMENTALES es decir SÍLABA, RASGOS PERTINENTES constituidos en los FONEMAS DEL ESPAÑOL, ANÁLISIS FONOLÓGICO se caracterizan por RASGOS PERTINENTES, NEUTRALIZACIÓN de acuerdo al FONEMA, SIGNIFICANTE a tavés de ANÁLISIS FONOLÓGICO, ANÁLISIS FÓNICO estudia los SONIDOS, LENGUAJE implica el CIRCUITO DE LA PALABRA, SIGNIFICANTE a tavés de ANÁLISIS FÓNICO, COMPONENTE FONÉTICO-FONOLÓGICO se evidencia en LENGUAJE, CADENA FÓNICA estudia el SIGNIFICADO, SONIDOS desde su CARACTERÍSTICAS FÍSICAS, SONIDOS desde su TRANSCRIPCIÓN FONÉTICA-FONOLÓGICA, SIGNIFICADO a tavés de ANÁLISIS FONOLÓGICO, CIRCUITO DE LA PALABRA en la CADENA FÓNICA, SONIDOS desde su CLASIFICASIÓN, CADENA FÓNICA estudia el SIGNIFICANTE, RASGOS SUPRASEGMENTALES es decir ACENTO, SONIDOS desde su PRODUCCION DE HABLA, ALÓFONOS de acuerdo al FONEMA