Warning:
JavaScript is turned OFF. None of the links on this page will work until it is reactivated.
If you need help turning JavaScript On, click here.
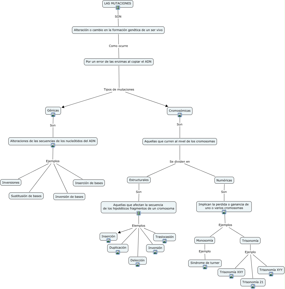
Este Cmap, tiene información relacionada con: LAS MUTACIONES- MAPA CONCEPTUAL, Aquellas que afectan la secuencia de los hipotéticos fragmentos de un cromosoma Elemplos Inversión, Numéricas Son Implican la perdida o ganancia de uno o varios cromosomas, Trisonomía Ejenplo Trisonomía XXY, Por un error de las enzimas al copiar el ADN Tipos de mutaciones Cromosómicas, Por un error de las enzimas al copiar el ADN Tipos de mutaciones Génicas, Aquellas que curren al nivel de los cromosomas Se dividen en Estructurales, Implican la perdida o ganancia de uno o varios cromosomas Ejemplos Trisonomía, Aquellas que curren al nivel de los cromosomas Se dividen en Numéricas, Alteraciones de las secuencias de los nucleótidos del ADN Ejemplos Inserción de bases, Implican la perdida o ganancia de uno o varios cromosomas Ejemplos Monosomía, Aquellas que afectan la secuencia de los hipotéticos fragmentos de un cromosoma Elemplos Traslocasión, Alteraciones de las secuencias de los nucleótidos del ADN Ejemplos Sustitusión de bases, Trisonomía Ejenplo Trisonomía XYY, Aquellas que afectan la secuencia de los hipotéticos fragmentos de un cromosoma Elemplos Delección, Alteraciones de las secuencias de los nucleótidos del ADN Ejemplos Inversiones, Alteraciones de las secuencias de los nucleótidos del ADN Ejemplos Inversión de bases, Cromosómicas Son Aquellas que curren al nivel de los cromosomas, Aquellas que afectan la secuencia de los hipotéticos fragmentos de un cromosoma Elemplos Duplicación, LAS MUTACIONES SON Alteración o cambio en la formación genética de un ser vivo, Génicas Son Alteraciones de las secuencias de los nucleótidos del ADN