Warning:
JavaScript is turned OFF. None of the links on this page will work until it is reactivated.
If you need help turning JavaScript On, click here.
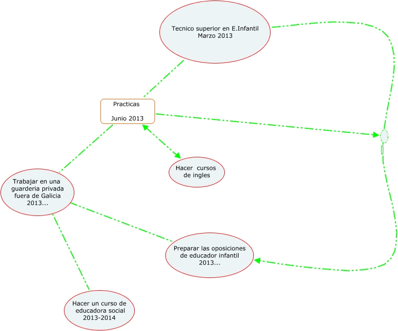
Este Cmap, tiene información relacionada con: Sin Título 3mi itinerario a m plazo, Trabajar en una guarderia privada fuera de Galicia 2013... ???? Preparar las oposiciones de educador infantil 2013..., Tecnico superior en E.Infantil Marzo 2013 Practicas Junio 2013, Tecnico superior en E.Infantil Marzo 2013 Preparar las oposiciones de educador infantil 2013..., Trabajar en una guarderia privada fuera de Galicia 2013... ???? Hacer un curso de educadora social 2013-2014, Tecnico superior en E.Infantil Marzo 2013 Practicas Junio 2013 Hacer cursos de ingles, Tecnico superior en E.Infantil Marzo 2013 Practicas Junio 2013 Trabajar en una guarderia privada fuera de Galicia 2013...