Warning:
JavaScript is turned OFF. None of the links on this page will work until it is reactivated.
If you need help turning JavaScript On, click here.
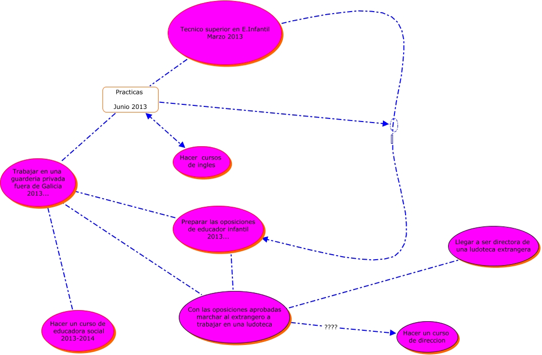
Este Cmap, tiene información relacionada con: mi itinerario a L plazo, Trabajar en una guarderia privada fuera de Galicia 2013... ???? Hacer un curso de educadora social 2013-2014, Tecnico superior en E.Infantil Marzo 2013 Practicas Junio 2013 Trabajar en una guarderia privada fuera de Galicia 2013..., Preparar las oposiciones de educador infantil 2013... ???? Con las oposiciones aprobadas marchar al extrangero a trabajar en una ludoteca, Trabajar en una guarderia privada fuera de Galicia 2013... ???? Con las oposiciones aprobadas marchar al extrangero a trabajar en una ludoteca, Tecnico superior en E.Infantil Marzo 2013 Preparar las oposiciones de educador infantil 2013..., Tecnico superior en E.Infantil Marzo 2013 Practicas Junio 2013 Hacer cursos de ingles, Con las oposiciones aprobadas marchar al extrangero a trabajar en una ludoteca ???? ????, Con las oposiciones aprobadas marchar al extrangero a trabajar en una ludoteca ???? Hacer un curso de direccion, Trabajar en una guarderia privada fuera de Galicia 2013... ???? Preparar las oposiciones de educador infantil 2013..., Tecnico superior en E.Infantil Marzo 2013 Practicas Junio 2013