Warning:
JavaScript is turned OFF. None of the links on this page will work until it is reactivated.
If you need help turning JavaScript On, click here.
The Concept Map you are trying to access has information related to:
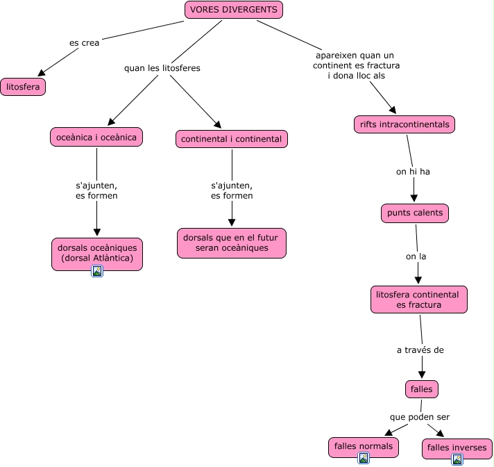
vores divergents, continental i continental s'ajunten, es formen dorsals que en el futur seran oceàniques, rifts intracontinentals on hi ha punts calents, VORES DIVERGENTS es crea litosfera, punts calents on la litosfera continental es fractura, falles que poden ser falles normals, falles que poden ser falles inverses, oceànica i oceànica s'ajunten, es formen dorsals oceàniques (dorsal Atlàntica), VORES DIVERGENTS quan les litosferes continental i continental, VORES DIVERGENTS apareixen quan un continent es fractura i dona lloc als rifts intracontinentals, litosfera continental es fractura a través de falles