Warning:
JavaScript is turned OFF. None of the links on this page will work until it is reactivated.
If you need help turning JavaScript On, click here.
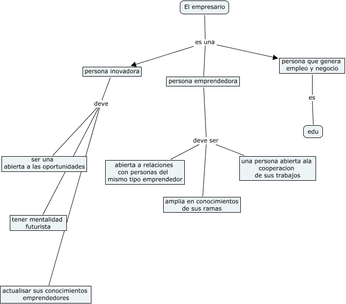
Este Cmap, tiene información relacionada con: emprendedores_carlos_jhosseel_edu, persona inovadora deve ser una abierta a las oportunidades, persona emprendedora deve ser una persona abierta ala cooperacion de sus trabajos, persona emprendedora deve ser abierta a relaciones con personas del mismo tipo emprendedor, El empresario es una persona inovadora, persona que genera empleo y negocio es edu, El empresario es una persona que genera empleo y negocio, persona inovadora deve tener mentalidad futurista, persona emprendedora deve ser amplia en conocimientos de sus ramas, persona inovadora deve actualisar sus conocimientos emprendedores, El empresario es una persona emprendedora