Warning:
JavaScript is turned OFF. None of the links on this page will work until it is reactivated.
If you need help turning JavaScript On, click here.
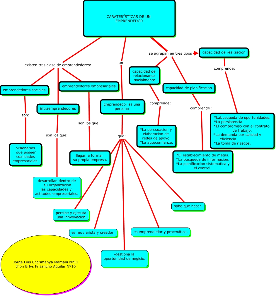
Este Cmap, tiene información relacionada con: Emprendedores_jorge_jhon, capacidad de realizacion comprende: *Labusqueda de oportunidades. *La persistencia. *El compromiso con el contrato de trabajo. *La demanda por calidad y eficiencia *La toma de riesgos., CARATERÍSTICAS DE UN EMPRENDEDOR un Emprendedor es una persona, Emprendedor es una persona que: sabe que hacer., emprendedores sociales son: visionarios que poseen cualidades empresariales., intraemprendedores son los que: desarrollan dentro de su organizacion las capacidades y actitudes empresariales., CARATERÍSTICAS DE UN EMPRENDEDOR existen tres clase de emprendedores: emprendedores sociales, CARATERÍSTICAS DE UN EMPRENDEDOR existen tres clase de emprendedores: emprendedores empresariales, capacidad de planificacion comprende : *El establecimiento de metas. *La busqueda de informacion. *La planificacion sistematica y el control., Emprendedor es una persona que: es muy arista y creador., Emprendedor es una persona que: es emprendedor y pracmático., capacidad de relacionarse socialmente comprende: *La peresuacion y elaboracion de redes de apoyo. *La autoconfianza., CARATERÍSTICAS DE UN EMPRENDEDOR existen tres clase de emprendedores: intraemprendedores, CARATERÍSTICAS DE UN EMPRENDEDOR se agrupan en tres tipos capacidad de planificacion, CARATERÍSTICAS DE UN EMPRENDEDOR se agrupan en tres tipos capacidad de relacionarse socialmente, emprendedores empresariales son los que: llegan a formar su propia empresa., Emprendedor es una persona que: -gestiona la oportunidad de negicio., Emprendedor es una persona que: percibe y ejecuta una innvovacion., CARATERÍSTICAS DE UN EMPRENDEDOR se agrupan en tres tipos capacidad de realizacion