Warning:
JavaScript is turned OFF. None of the links on this page will work until it is reactivated.
If you need help turning JavaScript On, click here.
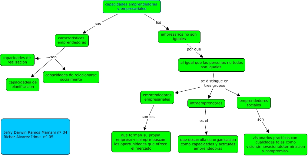
Este Cmap, tiene información relacionada con: emprendedores_richar_jefry, caracteristicas emprendedoras son capacidades de relacionarse socialmente, al igual que las personas no todas son iguales se distingue en tres grupos emprendedores empresariales, empresarios no son iguales por que al igual que las personas no todas son iguales, capacidades emprendedoras y empresariales sus caracteristicas emprendedoras, capacidades emprendedoras y empresariales los empresarios no son iguales, intraemprendores es el que desarrolla su organisacion como capacidades y actitudes emprendedoras, emprendedores sociales son visionarios practicos con cualidades tales como vision,innovacion,determinacion y compromiso., caracteristicas emprendedoras son capacidades de realizacion, al igual que las personas no todas son iguales se distingue en tres grupos emprendedores sociales, emprendedores empresariales son los que forman su propia empresa y siempre buscan las oportunidades que ofrece el mercado, caracteristicas emprendedoras son capacidades de planificacion, al igual que las personas no todas son iguales se distingue en tres grupos intraemprendores